EasyManua.ls Logo

Abbott CELL-DYN 3000 - IP - 16 Alarm 4 (l) Time-out Moving Mixing Paddle,...

Abbott CELL-DYN 3000
296 pages
Print Icon
To Next Page IconTo Next Page
To Next Page IconTo Next Page
To Previous Page IconTo Previous Page
To Previous Page IconTo Previous Page
Loading...
28 Oct
1997 20:45
CELL-DYN
®
3/35 Sample Loader TS Guide 9140234B-June 1997
TROUBLESHOOTING
IP - 16 Alarm 4 (l) Time-out Moving Mixing Paddle, 3 of 7
1 - 62
1
Search
Book TOC
Go Back
IP - 16 Alarm 4 (l) Time-out Moving Mixing Paddle, 3 of 7
2
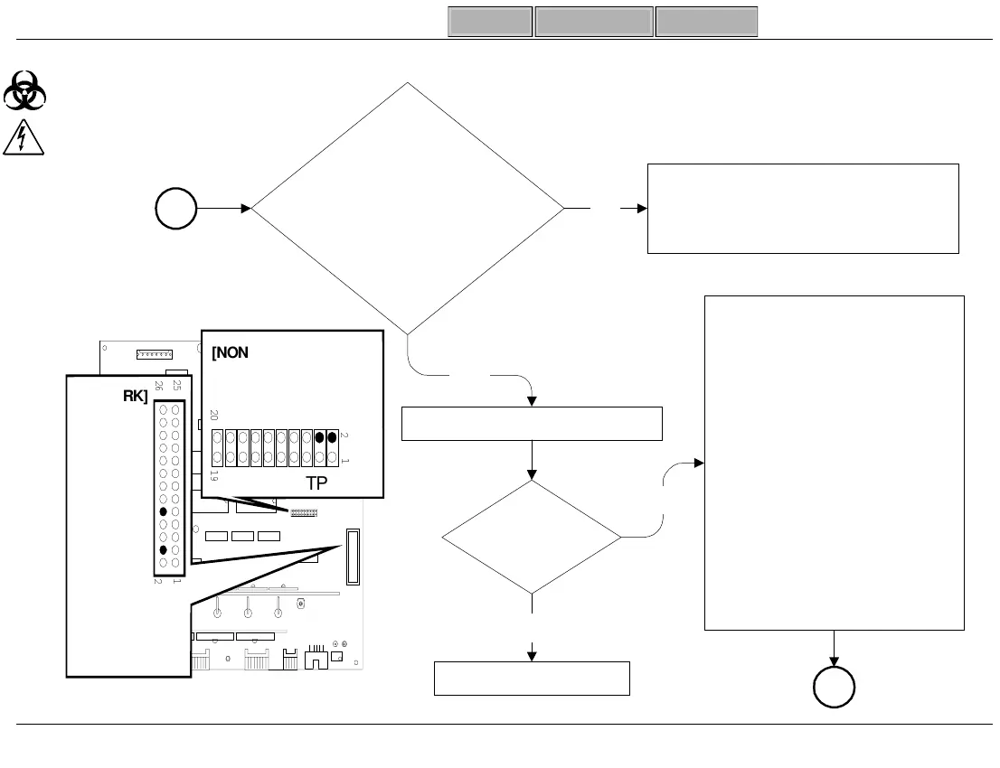
Mixer Home
and Limit Sensors
at Main Bd.= +5.0V
Blocked 0.0V
Unblocked (See
Figure)
?
Replace Defective Sensor
(PL-4.11; See Interrelationship
Matrix - Pg. 3-4)
No
4
Yes
- Ensure Wires at CN8
Pins 1 & 2 are making
contact. (Push Wires
into CN8 with Flat Blade
Screwdriver)
- Disconnect CPU Main
Bd. CN8
- Manually Turn Lead
Screw to Unblock
- Push
Z
keys while
measuring Voltage at
CN8
Perform VP-6.4 & VP-6.5
Perform Total Call
Problem
Corrected
?
Yes
No
SL-131B
 
TP
[NON- CE MARK]
Pin 4 Mixing Limit
Pin 2 Mixing Home
Pin 10
Mixing Limit
Pin 4
Mixing Home
CN5


[CE MARK]

Table of Contents

Other manuals for Abbott CELL-DYN 3000

Related product manuals