EasyManua.ls Logo

Abbott CELL-DYN 3000 - IP - 5 No Lights, Some Other Functions Work, 3 of...

Abbott CELL-DYN 3000
296 pages
Print Icon
To Next Page IconTo Next Page
To Next Page IconTo Next Page
To Previous Page IconTo Previous Page
To Previous Page IconTo Previous Page
Loading...
28 Oct
1997 20:45
CELL-DYN
®
3/35 Sample Loader TS Guide 9140234B-June 1997
TROUBLESHOOTING
IP - 5 No Lights, Some Other Functions Work, 3 of 3
1 - 21
1
Search
Book TOC
Go Back
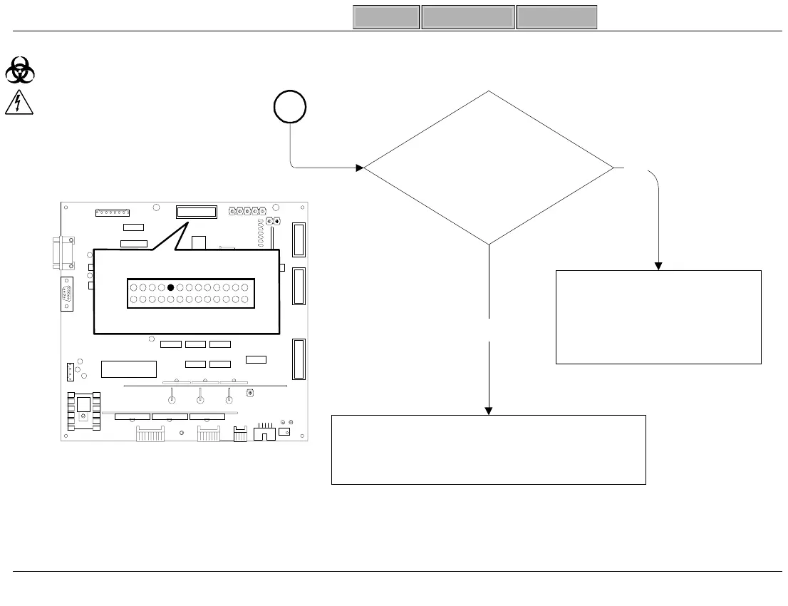
IP - 5 No Lights, Some Other Functions Work, 3 of 3
CPU Main Bd.
CN2 Connector (NOT
Cable) Pin 17(+) to
GND = +5V±0.2
?
2
Replace Keyboard to CPU Main Bd.
Cable (PL-9.1;
See Interrelationship Matrix - Pg. 3-4)
No
Yes
Replace CPU Main Bd.
(PL-8.1;
See Interrelationship
Matrix - Pg. 3-4)
Pin 17 (+5V±0.2)
SL-126C
CN2
26
25
2
1

Table of Contents

Other manuals for Abbott CELL-DYN 3000

Related product manuals