EasyManua.ls Logo

Abbott CELL-DYN 3000 - IP - 15 Alarm 4 (i) Time-out Moving X-Axis, 4 of 4...

Abbott CELL-DYN 3000
296 pages
Print Icon
To Next Page IconTo Next Page
To Next Page IconTo Next Page
To Previous Page IconTo Previous Page
To Previous Page IconTo Previous Page
Loading...
28 Oct
1997 20:45
CELL-DYN
®
3/35 Sample Loader TS Guide 9140234B-June 1997
TROUBLESHOOTING
IP - 15 Alarm 4 (i) Time-out Moving X-Axis, 4 of 4
1 - 59
1
Search
Book TOC
Go Back
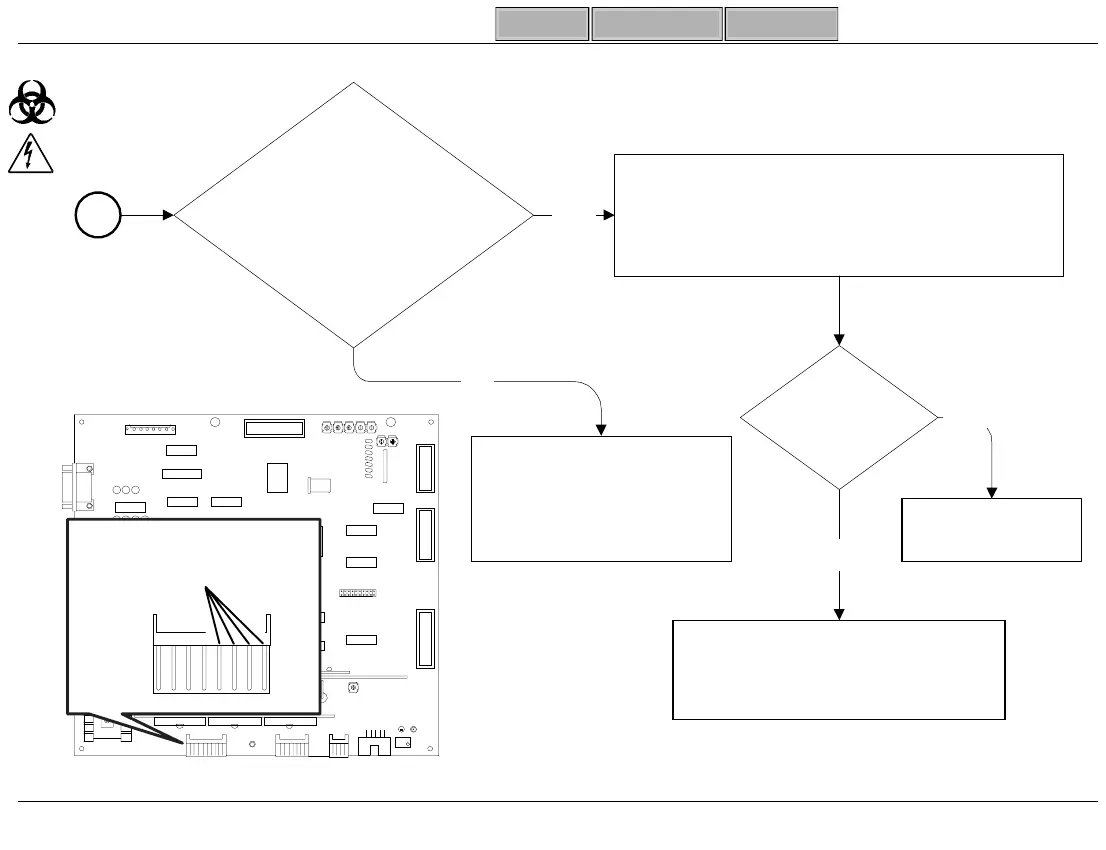
IP - 15 Alarm 4 (i) Time-out Moving X-Axis, 4 of 4
CPU Main Bd.
CN7 Pins 1, 2, 3, & 4
(X-Axis Motor)
+8.0V
When Motor Should
be Moving
?
3
Yes
No
Replace CPU Main Bd.
(PL-8.1; See
Interrelationship Matrix
- Pg. 3-4)
SL-133B
CN7
8
CN7 Pins 4, 3, 2, & 1
X-Axis Motor
1
Perform Total
Call
Problem
Corrected
?
Replace X-Axis Motor
(PL-3.7; See Interrelationship
Matrix - Pg. 3-4)
- Ensure Good Motor Wire Connection
at CPU Main Bd. CN7 Pins 1, 2, 3, & 4
- Push Wires into Connector with Flat
Blade Screwdriver
No
Yes

Table of Contents

Other manuals for Abbott CELL-DYN 3000

Related product manuals