EasyManua.ls Logo

Abbott CELL-DYN 3000 - Introduction

Abbott CELL-DYN 3000
296 pages
Print Icon
To Next Page IconTo Next Page
To Next Page IconTo Next Page
To Previous Page IconTo Previous Page
To Previous Page IconTo Previous Page
Loading...
28 Oct
1997 20:45
CELL-DYN
®
3/35 Sample Loader TS Guide 9140234B-June 1997
TROUBLESHOOTING
IP - 13 Alarm 4 (g and k) Time-out Moving Needles, 6 of 6
1 - 51
1
Search
Book TOC
Go Back
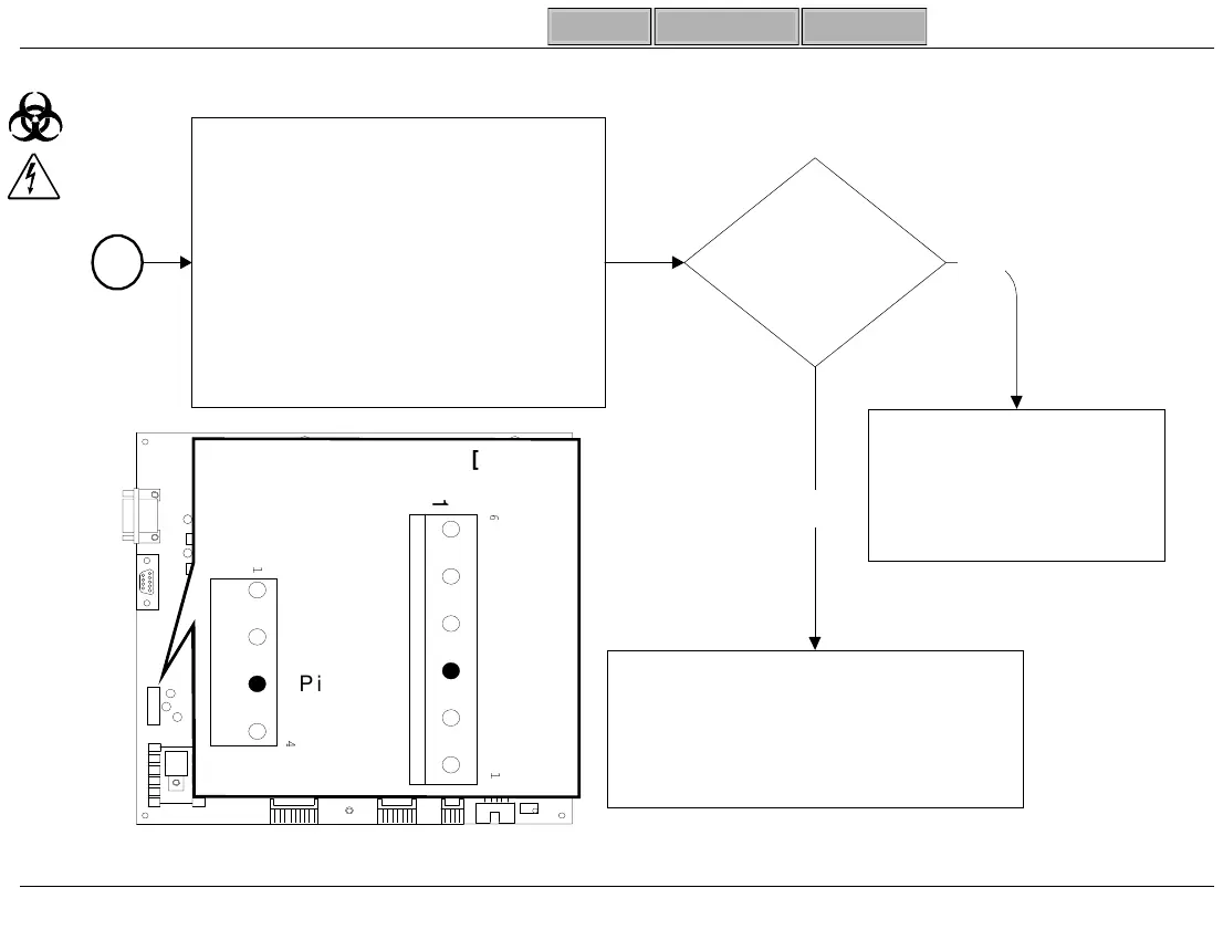
IP - 13 Alarm 4 (g and k) Time-out Moving Needles, 6 of 6
Needle
(Z1) Motor
Check OK
?
Replace Needle
(Z1) Motor and CPU Main Bd.
(
PL-5.8
&
PL-8.1
; See
Interrelationship Matrix -
Pg. 3-4
)
Replace CPU Main Bd.
(
PL-8.1
; See
Interrelationship Matrix
-
Pg. 3-4
)
Yes
No
Measure Ohms at Needle (Z1)
Motor Side of In-Line Connection
1 to 2
=
47 Ohms
3 to 4
=
47 Ohms
1 to 3
=
OPEN
1 to 4
=
OPEN
2 to 3
=
OPEN
2 to 4
=
OPEN
5
SL-148D
CN1
Pin 3 =
+24V±1
CN1
[CE
MARK]
[NON-
CE MARK]

Table of Contents

Other manuals for Abbott CELL-DYN 3000

Related product manuals