EasyManua.ls Logo

Abbott CELL-DYN 3000 - IP - 7 Alarm 4 (a) Needle Home & Limit Sensors, 2...

Abbott CELL-DYN 3000
296 pages
Print Icon
To Next Page IconTo Next Page
To Next Page IconTo Next Page
To Previous Page IconTo Previous Page
To Previous Page IconTo Previous Page
Loading...
28 Oct
1997 20:45
CELL-DYN
®
3/35 Sample Loader TS Guide 9140234B-June 1997
TROUBLESHOOTING
IP - 7 Alarm 4 (a) Needle Home & Limit Sensors, 2 of 2
1 - 27
1
Search
Book TOC
Go Back
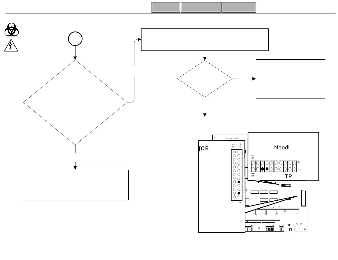
IP - 7 Alarm 4 (a) Needle Home & Limit Sensors, 2 of 2
Problem
Corrected
?
Perform Total Call
Yes
No
1
Replace CPU Main
Bd. (
PL-8.1
; See
Interrelationship
Matrix -
Pg. 3-4
)
Needle
Home and Limit
Sensor = +5.0V±0.2
Blocked, 0.0V
Unblocked (See
Figure)
?
Replace Defective Sensor (
PL-5.2
;
See Interrelationship Matrix -
Pg. 3-4
)
No
Yes
Replace CPU Main Bd.
(PL-8.1
; See Interrelationship
Matrix -
Pg. 3-4
)
SL-128D
 
TP
[CE MARK]
Pin 9
Needle Limit
Pin 3
Needle Home
CN5


Pin 15 Needle Limit
Pin 13 Needle Home
[NON- CE MARK]

Table of Contents

Other manuals for Abbott CELL-DYN 3000

Related product manuals