EasyManua.ls Logo

Abbott CELL-DYN 3000 - IP - 22 Alarm 2, Mixing Failure 5 of 6

Abbott CELL-DYN 3000
296 pages
Print Icon
To Next Page IconTo Next Page
To Next Page IconTo Next Page
To Previous Page IconTo Previous Page
To Previous Page IconTo Previous Page
Loading...
28 Oct
1997 20:45
CELL-DYN
®
3/35 Sample Loader TS Guide 9140234B-June 1997
TROUBLESHOOTING
IP - 22 Alarm 2, Mixing Failure 5 of 6
1 - 86
1
Search
Book TOC
Go Back
IP - 22 Alarm 2, Mixing Failure 5 of 6
Problem
Corrected
?
Perform VP-6.4 Mixing
Contact Sensor Check/
Adjustment
Perform Total Call
Yes
No
Replace Contact Sensor
(PL-4.8; see Interrelationship
Matrix - Pg. 3-4)
No
Replace CPU Main Bd.
(PL-8.1; see
Interrelationship Matrix
- Pg. 3-4)
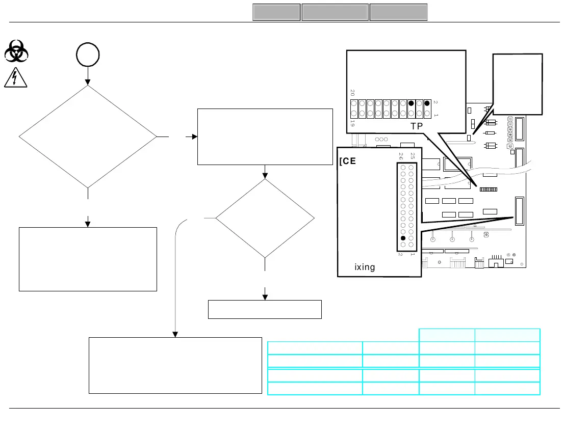
Mixing (Z2)
Contact Voltage
OK (See Table &
Figure)
?
B1
Yes
Blocked Unblocked
[CE MARK]
Contact 3.9V < 0.15V
[CE MARK]
Home 5V 0.0V
[NON-CE MARK]
Contact 5.0V 0.0V
[NON-CE MARK]
Home 5.0V 0.0V
SL-130B
[NON- CE MARK]
Pin 6 Mixing Contact
Pin 2 Mixing Home


TP
[CE MARK]
CN5


Pin 4
Mixing Home
[CE
MARK]
TP11
Mixing

Table of Contents

Other manuals for Abbott CELL-DYN 3000

Related product manuals