EasyManua.ls Logo

Abbott CELL-DYN 3000 - IP - 13 Alarm 4 (g and k) Time-out Moving Needles,...

Abbott CELL-DYN 3000
296 pages
Print Icon
To Next Page IconTo Next Page
To Next Page IconTo Next Page
To Previous Page IconTo Previous Page
To Previous Page IconTo Previous Page
Loading...
28 Oct
1997 20:45
CELL-DYN
®
3/35 Sample Loader TS Guide 9140234B-June 1997
TROUBLESHOOTING
IP - 13 Alarm 4 (g and k) Time-out Moving Needles, 3 of 6
1 - 48
1
Search
Book TOC
Go Back
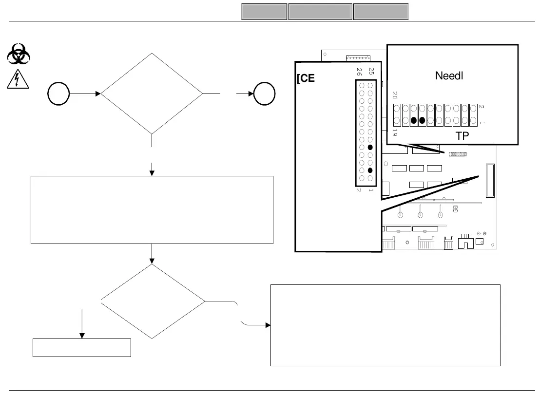
IP - 13 Alarm 4 (g and k) Time-out Moving Needles, 3 of 6
Runs OK
W ith Needles
?
No
Perform Total Call
Runs
OK W ithout
Needles
?
- Install Good Needle(s)
(E, PL-5.14; F/G Sample, PL-5.14; F/G Vent,
PL-5.12)
- Perform Needle Checks (VP-9.1 & VP-9.2)
- Replace Appropriate Needle
E Loader PL-5.14 F/G Loader
Sample, PL-5.14 Vent, PL-5.12
- If problem persists Replace Wash
Block Sample, PL-5.13 Vent, PL-5.11
No
Yes
Yes
2 4
SL-128D
 
TP
[CE MARK]
Pin 9
Needle Limit
Pin 3
Needle Home
CN5


Pin 15 Needle Limit
Pin 13 Needle Home
[NON- CE MARK]

Table of Contents

Other manuals for Abbott CELL-DYN 3000

Related product manuals