EasyManua.ls Logo

Abbott CELL-DYN 3000 - IP - 11 Alarm 4 (e and j) Time-out Moving X-Axis,...

Abbott CELL-DYN 3000
296 pages
Print Icon
To Next Page IconTo Next Page
To Next Page IconTo Next Page
To Previous Page IconTo Previous Page
To Previous Page IconTo Previous Page
Loading...
2 Oct 1997
14:48
CELL-DYN
®
3/35 Sample Loader TS Guide 9140234B-June 1997
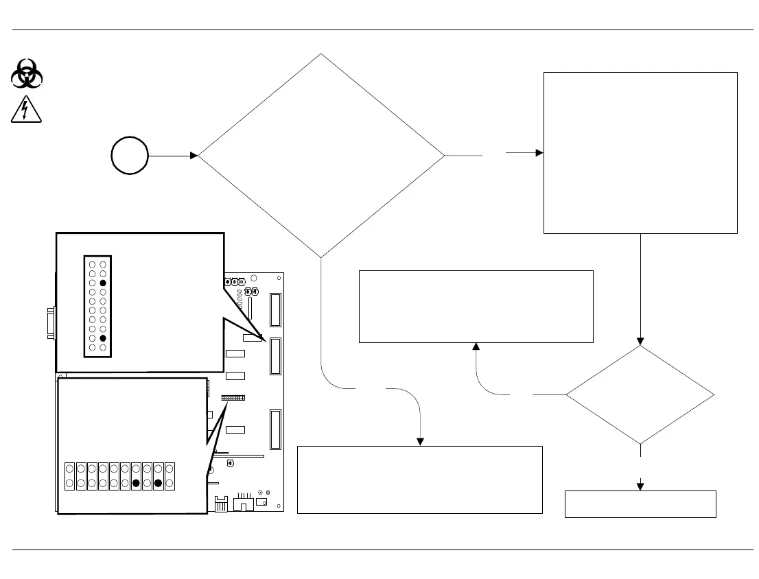
TROUBLESHOOTINGIP - 11 Alarm 4 (e and j) Time-out Moving X-Axis, 2 of 8 1 - 36
1
IP - 11 Alarm 4 (e and j) Time-out Moving X-Axis, 2 of 8
SL-129C
1
2
20 19
TP
[NON- CE MARK]
Pin 7 X-Axis Limit
Pin 3 X-Axis Home
Pin 3
X-Axis Home
CN4
20
19
2
1
[CE MARK]
Pin 15
X-Axis Limit
X-Axis
Home Sensor & Limit
Sensor = +5.0V Blocked,
0.0V Unblocked
(See Figure)
?
Problem
Corrected
?
Perform Total Call
Yes
Replace Defective Sensor
(PL-3.11; See Interrelationship
Matrix - Pg. 3-4)
No
- Check Sensor
Connections
- Check CPU Main Bd.
CN4 for Proper
Connection
- Ensure Sensor Flag
Passes through Center
of Sensor
Yes
A
Replace CPU Main Bd. (PL-8.1;
See Interrelationship Matrix -
Pg. 3-4)
No
Go Back
Book TOC
Search

Table of Contents

Other manuals for Abbott CELL-DYN 3000

Related product manuals