EasyManua.ls Logo

Panasonic Micro-Imagechecker PV310 - Page 45

Panasonic Micro-Imagechecker PV310
363 pages
Print Icon
To Next Page IconTo Next Page
To Next Page IconTo Next Page
To Previous Page IconTo Previous Page
To Previous Page IconTo Previous Page
Loading...
37
In
p
ut and Out
p
ut Interface Ports
Cha
p
ter 3
Notes on Parallel Input
The PV310 accepts (+/-) common. To prevent input signal chattering, use a non-contact input (transistor
etc.). If chattering occurs, inputs may be missed or input recognition may be delayed.
Be careful when using only full-wave rectification (including ripples) power supply for DC input, as it may
cause abnormal operation.
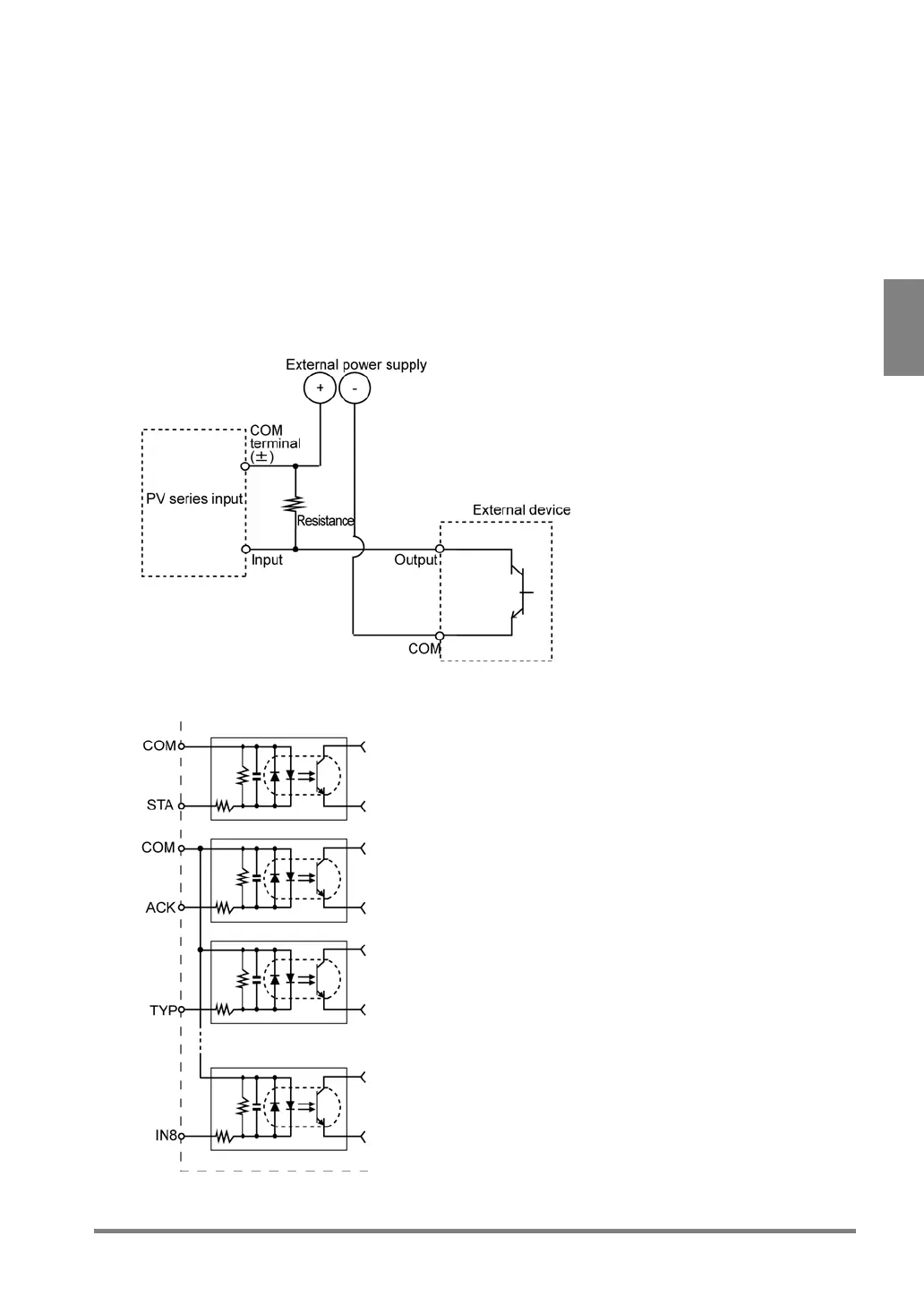
If input to the PV310 is not turned off due to current leakage when 2-line photoelectric sensor (or proximity
sensor) is used, connect a bleeder resistor.
Even in cases where an LED such as an LED reed switch is directly connected to an input contact point,
make sure that the PV310 input terminal receives more voltage than the ON voltage.
When current is leaking from the input side, input may not be turned off. In such a case, connect a resistor
using the diagram below for reference.
The COMMON terminal for START signal cannot be commonly used with other COMMON terminals.

Table of Contents

Related product manuals