EasyManua.ls Logo

Abbott CELL-DYN 3000 - Page 140

Abbott CELL-DYN 3000
296 pages
Print Icon
To Next Page IconTo Next Page
To Next Page IconTo Next Page
To Previous Page IconTo Previous Page
To Previous Page IconTo Previous Page
Loading...
28 Oct
1997 21:57
CELL-DYN
®
3/35 Sample Loader TS Guide 9140234B-June 1997
VERIFICATION PROCEDURES
VP - 1A Power Supply Check [CE MARK]
3 - 15
3
Search
Book TOC
Go Back
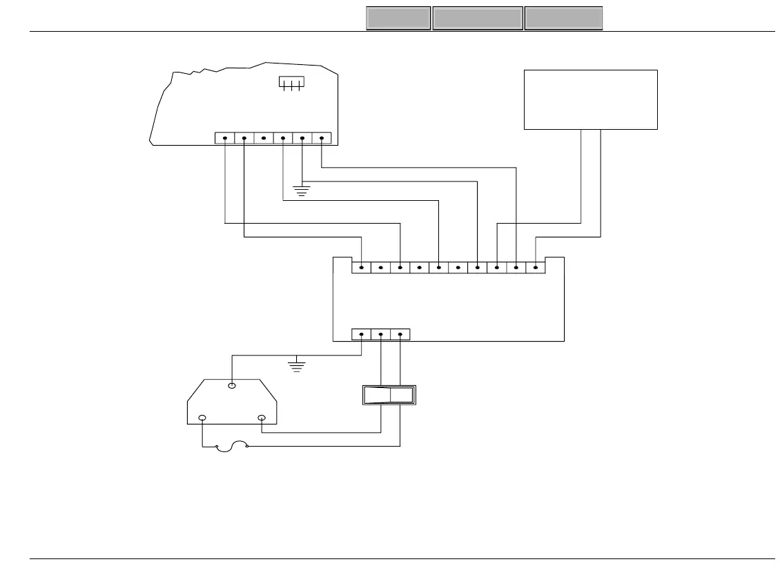
Figure 3-3 [CE MARK] Power Distribution Diagram - All Loaders
--- END ---
U19
Barcode
Reader
TB1
CPU
Main Bd
Power
Switch
Power
Supply
TB2
CN1
SL-248
1
6
2
34
5
1
6
2
3
4
578
9
10
1
2
3
Org
Red
Wht/Blk
GND
Gray
Wht
Wht
Gray
Blk
Wht/Red
+5V
Wht
Yel
13
+24
0
+5
+12
-12
Green
AC
Input
Fuse

Table of Contents

Other manuals for Abbott CELL-DYN 3000

Related product manuals