EasyManua.ls Logo

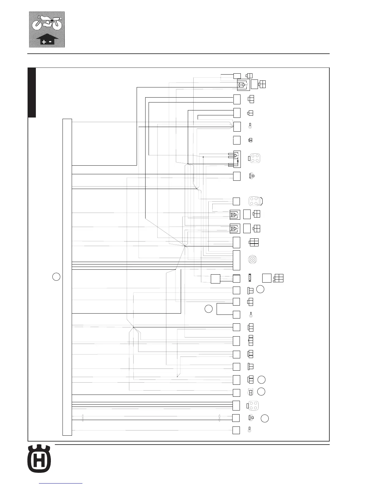
Husqvarna TE511 - Ignition System (te - TXC - SMR)

Husqvarna TE511
385 pages
Print Icon
To Next Page IconTo Next Page
To Next Page IconTo Next Page
To Previous Page IconTo Previous Page
To Previous Page IconTo Previous Page
Loading...
M.26








  



 



 






















 














  
















  




 
 







 




 


















 










 

 









































 


 
 

 
















 















 





 














TE - TXC - SMR
2
5
1
6
3
4
ELECTRICAL SYSTEM
1
st
edition (08-2010)_Rev. 11-2010
Ignition system (TE - TXC - SMR)

Table of Contents

Related product manuals