EasyManua.ls Logo

Weiler E2850 - Page 215

Weiler E2850
268 pages
Print Icon
To Next Page IconTo Next Page
To Next Page IconTo Next Page
To Previous Page IconTo Previous Page
To Previous Page IconTo Previous Page
Loading...
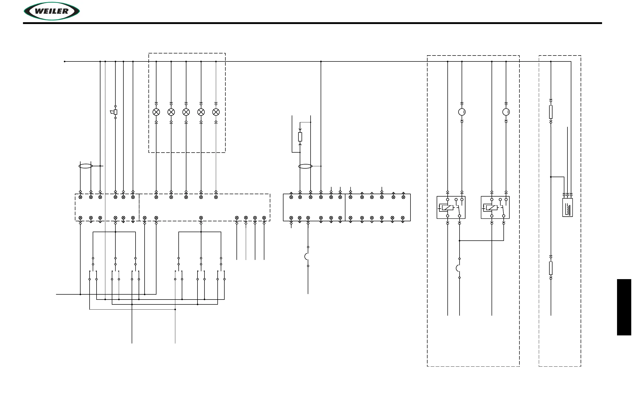
Schematics
C
WEILER E2850 REMIXING TRANSFER VEHICLE
C-23
Schematics
ELECTRICAL SCHEMATIC – S/N 1122–1140
8-RD
130-GN
132-YL
133-BR
131-BU
134-PK
CONV LIFT (RADIO OPT)
CONV SWING RIGHT (RADIO OPT)
CONV SWING RIGHT (RADIO OPT)
CONV LOWER (RADIO OPT)
REMOTE RAISE/LOWER
REMOTE RAISE/LOWER
RAISE/LOWER
TO MICRO #2 CB-10
TO MICRO #2 C2P10
TO MICRO #2 C2P9
TO HOPPER CONTROL
PANEL CB-10A
1
3
6128
1
3
1
3
6128
6128
TO MICRO #2 PIN C2P2
30
87a
5180, 20A, 24V
87
LOC-DASH
A
GRD SPEED (OPT)
+V
C
B
SIG
GND
9791
3.5A
M
TIRE SPRAY
DC MOTOR
250 ohm
30
86
5180, 20A, 24V
87a
87
SPRAY SYSTEM
85
86
LOC-DASH
85
TIRE SPRAY
M
DC MOTOR
SPRAY DOWN
3.5A
DIODES?
2
2
2
TRUCK COME/GO
REMOTE TRUCK COME/GO
REMOTE TRUCK COME/GO
10A 6180 (ENG)
SPRAY
250 ohm
TO RH CONTROL
PANEL CB-10A
1
3
1
3
3
1
6128
6128
6128
ENG CPU PIN 34, DISPLAY
& ALL MICROS C1P4
GROUND SPEED OPTION
10A
R170
SPRAY OPTIONS
ENG CPU PIN 50, DISPLAY
& ALL MICROS C1P3
WARNING HORN (RADIO OPT)
ENG ECM P50, DISPLAY C1P4, ALL MICRO C1P4
ENG ECM P34, DISPLAY C1P4, ALL MICRO C1P3
TRUCK SIGNAL LIGHTS GROUP (OPT)
RADIO REMOTE
REMOTE
2
2
2
MC024-120 26138
RESISTOR
TOP LED
MIDDLE TOP LED
BLUE 30770
BLUE 30770
BLUE 30770
MIDDLE LED
MIDDLE BOTTOM LED
BOTTOM LED
BLUE 30770
BLUE 30770
MICRO #3
73131968
FROM PAGE 2
FROM PAGE 2
PAGE 3
60-OR w/BK
71-OR w/BK
101-BU
155-BR
154-OR
156-GN
152-BU
153-PK
151-GY
157-PU
150-YL
18-OR
100-YL
GN
YL
72-YL w/BU
77-GN w/WH
76-YL w/BK
73-PU w/OR
120 OHM
CANA-GN
CANA-YL
C1P3
C2P1
C1P7
C2P7
C1P11
C1P12
C1P6
C1P2
C1P10
C1P8
C2P11
C2P10
C2P9
C2P8
C2P5
C2P4
C2P2
C2P3
C2P12
C2P6
C1P6
C1P9
C1P4
C1P1
C1P9
C1P5
C2P3
C1P7
C2P11
C1P1
C2P2
C2P12
C2P9
C2P5
C2P4
C2P3
C1P10
C2P4
C2P7
C2P6
C1P8
C1P2
C1P4
C1P3
C1P12
C1P10
C1P11
C1P5
GND
GND
GND
GND
NC
NC
NC
NC
NC
GND
NC
NC
NC
NC
NC
RS232(RX)
RS232(TX)
NC
E-STOP
IN
SUPPLY(+)
NC
CAN (-)
CAN (+)
E-STOP
OUT
PWM
GND
SUPPLY (+)
DIN
PWM
OUT
IN
SUPPLY (+)
DIN
IN
PWM
PWM
PWM
IN
5v (+)
DIN
SUPPLY (+)
CAN (-)
CAN SH
CAN (+)
IN
GRD
DIN
DIN
.5A

Table of Contents

Related product manuals