EasyManua.ls Logo

Weiler E2850 - Page 218

Weiler E2850
268 pages
Print Icon
To Next Page IconTo Next Page
To Next Page IconTo Next Page
To Previous Page IconTo Previous Page
To Previous Page IconTo Previous Page
Loading...
Schematics
C
WEILER E2850 REMIXING TRANSFER VEHICLE
C-26
Schematics
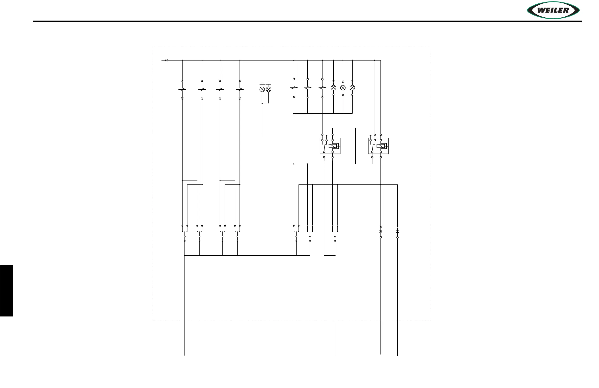
ELECTRICAL SCHEMATIC – S/N 1122–1140
WINDROW HEAD OPTION
118-LT GN
117-LT BU
60-OR w/BK
61-BU w/WH
62-YL w/BU
119-PK
111-GY
112-YL
113-BU
114-GN
71-OR w/BK
TO DASH LAMP SWITCH-TN
107-TN
GROUND
FROM PAGE 4
FROM PAGE 4
FROM PAGE 4
FROM PAGE 4
PAGE 6
FLOAT 6128
REMOTE FLOAT 6128
2
2
2
3
1
1
3
1
3
REMOTE FLOAT 6128
DIODE
6548
DIODE
6548
87
87a
85
85
87a
87
20A, 24V 5180
FLOAT LATCH
20A, 24V 5180
FLOAT
86
30
86
30
RH LIFT CYLINDER
2A
2A
2A
AMBER 4814
FLOAT
FLOAT
LH LIFT CYLINDER
AMBER 4814
AMBER 4814
DASH LAMPS (8170 BULB)
RH CASTER RAISE "A" COIL
RH CASTER LOWER "B" COIL
LH CASTER LOWER "B" COIL
LH CASTER RAISE "A" COIL
LH CASTER 6128
2
3
1
LH CASTER 6128
2
1
3
RH CASTER 6128
RH CASTER 6128
2
2
1
3
1
3
2A
2A
2A
2A
.4A

Table of Contents

Related product manuals