EasyManua.ls Logo

YASKAWA A1000 - Page 149

YASKAWA A1000
628 pages
Print Icon
To Next Page IconTo Next Page
To Next Page IconTo Next Page
To Previous Page IconTo Previous Page
To Previous Page IconTo Previous Page
Loading...
5.2 b: Application
YASKAWA ELECTRIC SIEP C710616 27G YASKAWA AC Drive A1000 Technical Manual 149
Parameter Details
5
Current Input
Input terminal A2 can accept a current input signal. Refer to Table 5.6 to set terminal A2 for current input.
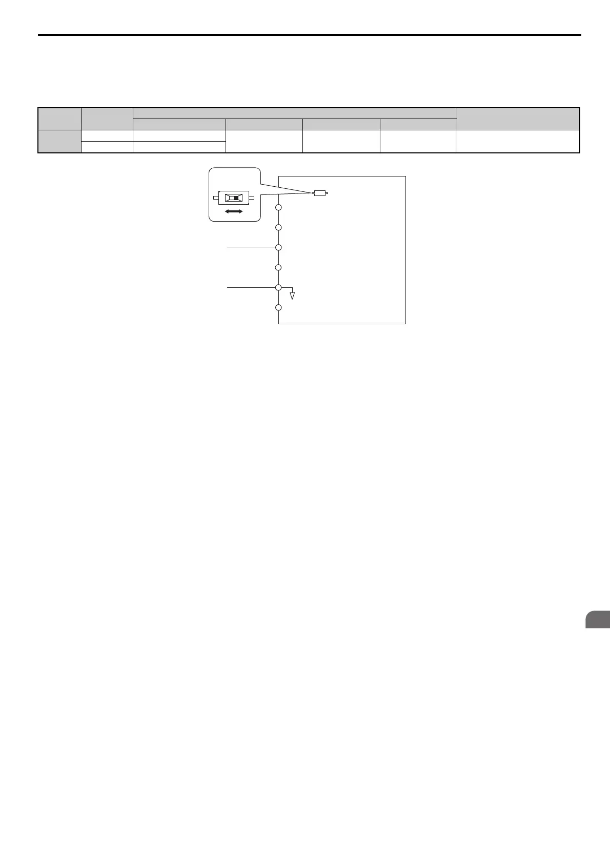
Table 5.6 Analog Input Settings for Frequency Reference Using a Current Signal
Figure 5.2
Figure 5.2 Setting the Frequency Reference as a Current Signal to Terminal A2
DIP switch S1 must first be set for current input.
Switching between Main/Auxiliary Frequency References
The frequency reference input can be switched between the analog terminals A1, A2, and A3 using multi-speed inputs.
Refer to Multi-Step Speed Selection on page 198 for details on using this function.
Setting 2: MEMOBUS/Modbus Communications
This setting requires entering the frequency reference via the RS-485/422 serial communications port (control terminals
R+, R-, S+, and S-). Refer to MEMOBUS/Modbus Communications on page 545 for instructions.
Setting 3: Option card
This setting requires entering the frequency reference via an option board plugged into connector CN5-A on the drive
control board. Consult the option board manual for instructions on integrating the drive with the communication system.
Note: If the frequency reference source is set for an option PCB (b1-01 = 3), but an option board is not installed, an oPE05 Operator
Programming Error will be displayed on the digital operator and the drive will not run.
Setting 4: Pulse Train Input
When b1-01 is set to 4, the frequency reference must be provided by a pulse train signal to terminal RP. Follow the
directions below to make sure the pulse train signal is working properly.
Verifying Pulse Train is Working Properly
Make sure that b1-01 is set to 4 and H6-01 is set to 0.
Set the pulse input scaling H6-02 to the pulse train frequency
value that equals 100% of the frequency reference.
Enter a pulse train signal to terminal RP and check if
the correct frequency reference is displayed.
Terminal Signal Level
Parameter Settings
Notes
Signal Level Selection Function Selection Gain Bias
A2
4 to 20 mA H3-09 = 2
H3-10 = 0
(Frequency Bias)
H3-11 H3-12
Make sure to set DIP switch S1 on the
te
rminal board to “I” for current input.
0 to 20 mA H3-09 = 3
Drive
A1 Analog Input 1
0 or 4 to 20 mA
AC Analog input common
+V
-V
10.5 V, 20 mA power supply
-10.5 V, 20 mA power supply
A2 Analog Input 2
A3 Analog Input 3
DIP switch S1
VI

Table of Contents

Other manuals for YASKAWA A1000

Related product manuals