EasyManua.ls Logo

Ashida ADR233B - Page 404

Default Icon
479 pages
Print Icon
To Next Page IconTo Next Page
To Next Page IconTo Next Page
To Previous Page IconTo Previous Page
To Previous Page IconTo Previous Page
Loading...
ADR233B
Doc ID : ADR233B_IM_01
Ref ID : ADR233B/IM/FC
Rev No. : 05
Page No. : 404 of 479
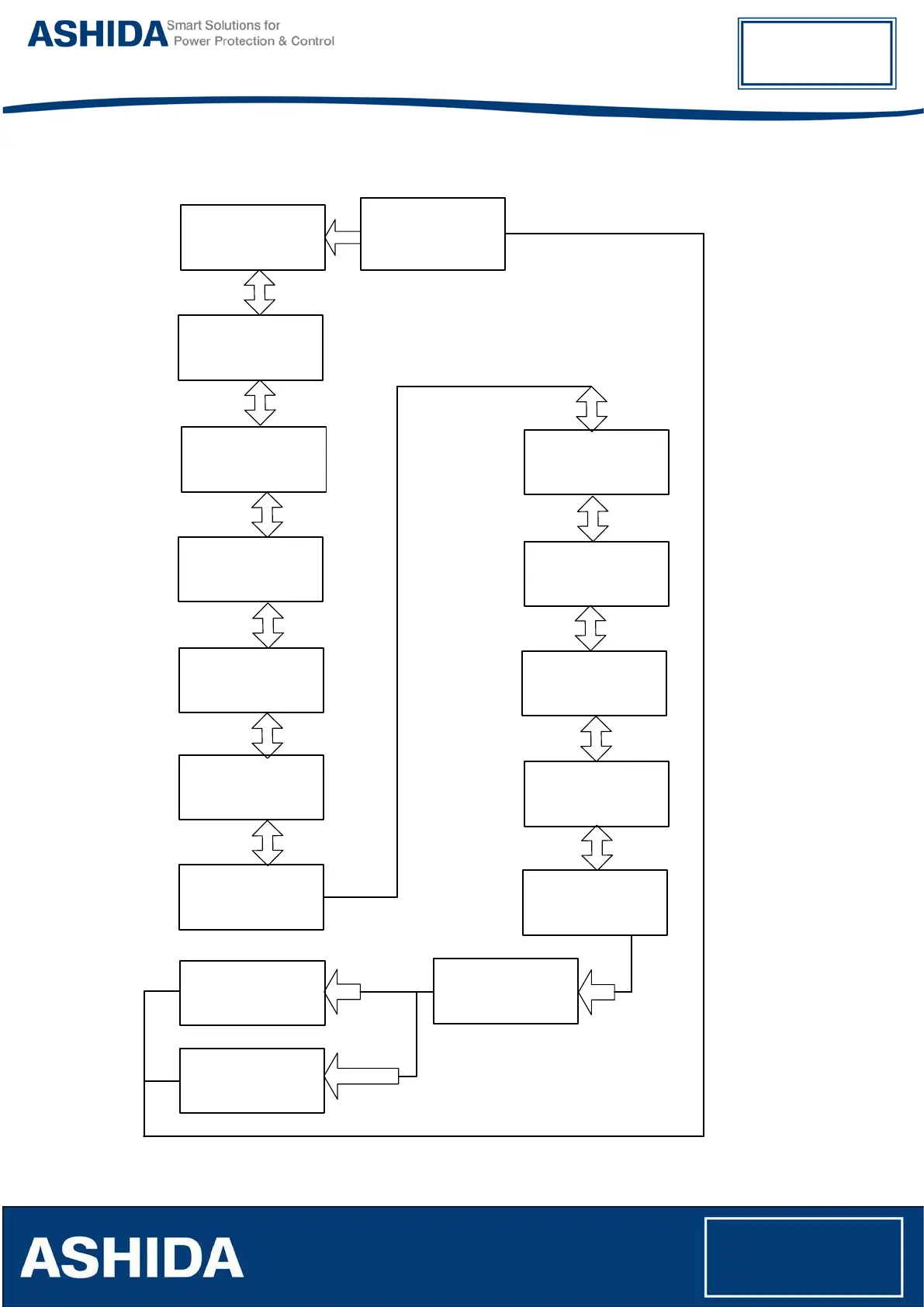
9.4.9.2 Date And Time (If Enabled)
Date And Time
Date/Time
Tm: 18:26:15
Dt : 16/04/18
IRIG Port
Disturbance
Display Contrast
Date And Time
4
4
MEASUREMENT
GLOBAL
4
CB CONTROL
REPORTING
6 5
Date And Time
LocalTime Enable
Fixed
3 4
Date And Time
LocalTime Offset
0 mins
Range -720 – 720mins
3 4
Date And Time
DST Enabled
Disabled
3 4
Date And Time
SET Hours
11
Range 0 – 23
Date And Time
SET Minutes
10 Mins
Range 0 – 59Mins
3 4
Date And Time
SET Seconds
10 s
Range 0 – 59s
3 4
Date And Time
SET Date
17
Range 1 – 31
3 4
3 4
Date And Time
RP Time Zone
Local
3 4
6 5
Date And Time
SET Month
04
Range 1 – 12
Date And Time
SET Year
18
Range 0 – 99
3 4
SAVE Settings
4
DISCARD Settings
Press 3 Key
For Save
Press Target Reset
Key For Cancel
Target Reset
3

Table of Contents

Related product manuals