EasyManua.ls Logo

Ashida ADR233B - Page 417

Default Icon
479 pages
Print Icon
To Next Page IconTo Next Page
To Next Page IconTo Next Page
To Previous Page IconTo Previous Page
To Previous Page IconTo Previous Page
Loading...
ADR233B
Doc ID : ADR233B_IM_01
Ref ID : ADR233B/IM/FC
Rev No. : 05
Page No. : 417 of 479
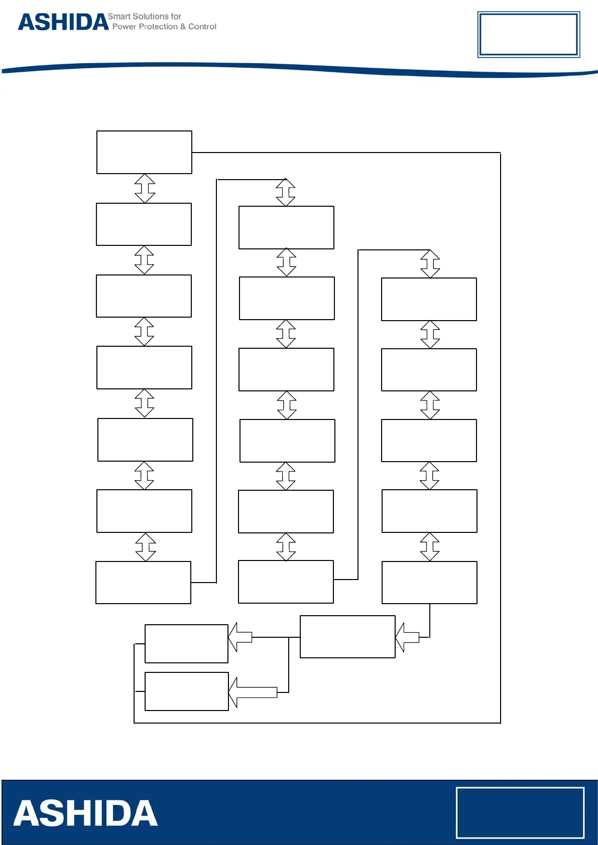
9.8 Protection
PROTECTIONS
Equipment Data
Enabled
REPORTING
SYSTEME CONFIG
PROTECTIONS
4
CLEAR RECORDS
SAVE Settings
6 5
PROTECTIONS
Ph Differential
Enabled
PROTECTIONS
REF
Enabled
3 4
PROTECTIONS
W1 Phase OC
Enabled
3 4
PROTECTIONS
W2 Phase OC
Enabled
3 4
PROTECTIONS
W1 Residual OC
Enabled
PROTECTIONS
W2 Residual OC
Enabled
PROTECTIONS
W1 SEQ. OC
Enabled
3 4
PROTECTIONS
W2 SEQ. OC
Enabled
3 4
PROTECTIONS
V/Hz Protection
Enabled
3 4
PROTECTIONS
W2 50BF
Enabled
PROTECTIONS
Thermal Overload
Enabled
PROTECTIONS
Through Fault
Enabled
3 4
3 4
PROTECTIONS
W1 50BF
Enabled
PROTECTIONS
Ground OC
Enabled
3 4
3 4
3 4
3 4
3 4
3 4
DISCARD Settings
4
Press 3 Key
For Save
Press Target Reset
Key For Cancel
Target Reset
3
PROTECTIONS
Undervoltage
Enabled
3 4
3 4
PROTECTIONS
Overvoltage
Enabled

Table of Contents

Related product manuals