EasyManua.ls Logo

Ricoh A66 - Page 88

Ricoh A66
733 pages
Print Icon
To Next Page IconTo Next Page
To Next Page IconTo Next Page
To Previous Page IconTo Previous Page
To Previous Page IconTo Previous Page
Loading...
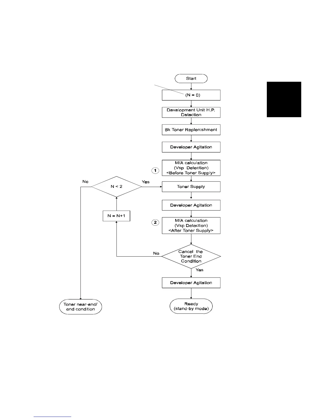
3. If the pattern density is not good after performing the toner supply two
times, the machine goes to the toner near-end/end condition again.
Toner supply
counter
Detailed
Section
Descriptions
PROCESS CONTROL
SM 2-19 A166/A187/A189

Table of Contents

Related product manuals