EasyManua.ls Logo

Weiler E2850 - Page 225

Weiler E2850
268 pages
Print Icon
To Next Page IconTo Next Page
To Next Page IconTo Next Page
To Previous Page IconTo Previous Page
To Previous Page IconTo Previous Page
Loading...
Schematics
C
WEILER E2850 REMIXING TRANSFER VEHICLE
C-33
Schematics
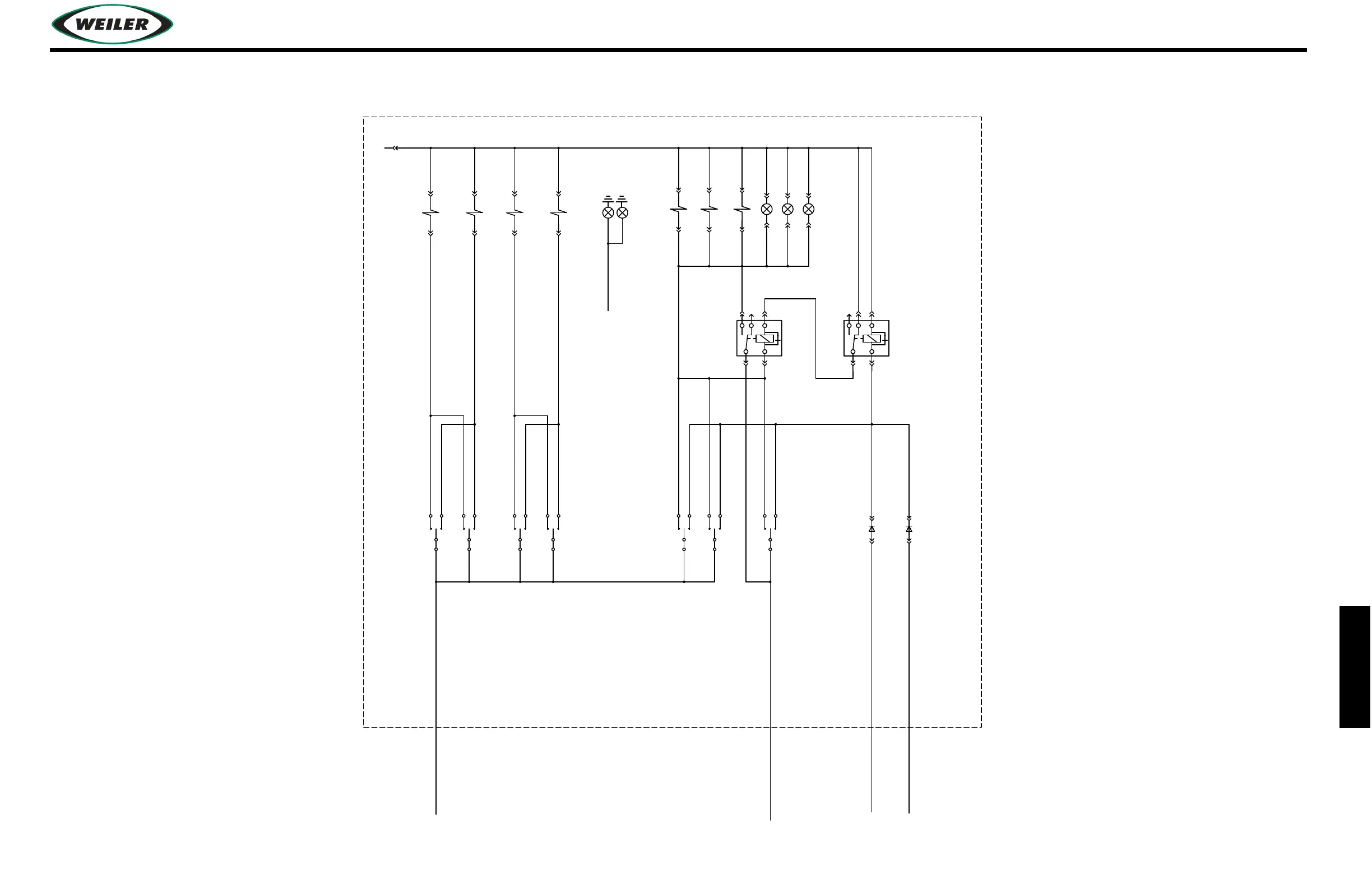
ELECTRICAL SCHEMATIC – S/N 1141–1144
.4A
2A
2A
2A
2A
LH CASTER RAISE "A" COIL
LH CASTER LOWER "B" COIL
RH CASTER LOWER "B" COIL
RH CASTER RAISE "A" COIL
DASH LAMPS (8170 BULB)
AMBER 4814
AMBER 4814
LH LIFT CYLINDER
AMBER 4814
2A
2A
2A
RH LIFT CYLINDER
RH CASTER 6128
REMOTE FLOAT 6128
REMOTE FLOAT 6128
6548
DIODE
6548
DIODE
3
1
3
1
2
2
RH CASTER 6128
3
1
3
1
1
3
2
2
2
FLOAT 6128
30
86
FLOAT LATCH
20A, 24V 5180
87
87a
85
30
86
FLOAT
20A, 24V 5180
85
87a
87
3
1
2
LH CASTER 6128
1
3
2
LH CASTER 6128
FLOAT
FLOAT
WINDROW HEAD OPTION
62-YL w/BU
61-BU w/WH
60-OR w/BK
119-PK
TO DASH LAMP SWITCH-TN
114-GN
113-BU
117-LT BU
118-LT GN
107-TN
71-OR w/BK
112-YL
111-GY
GROUND
FROM PAGE 4
FROM PAGE 4
FROM PAGE 4
FROM PAGE 4
PAGE 6

Table of Contents

Related product manuals