EasyManua.ls Logo

Weiler E2850 - Page 246

Weiler E2850
268 pages
Print Icon
To Next Page IconTo Next Page
To Next Page IconTo Next Page
To Previous Page IconTo Previous Page
To Previous Page IconTo Previous Page
Loading...
Schematics
C
WEILER E2850 REMIXING TRANSFER VEHICLE
C-54
Schematics
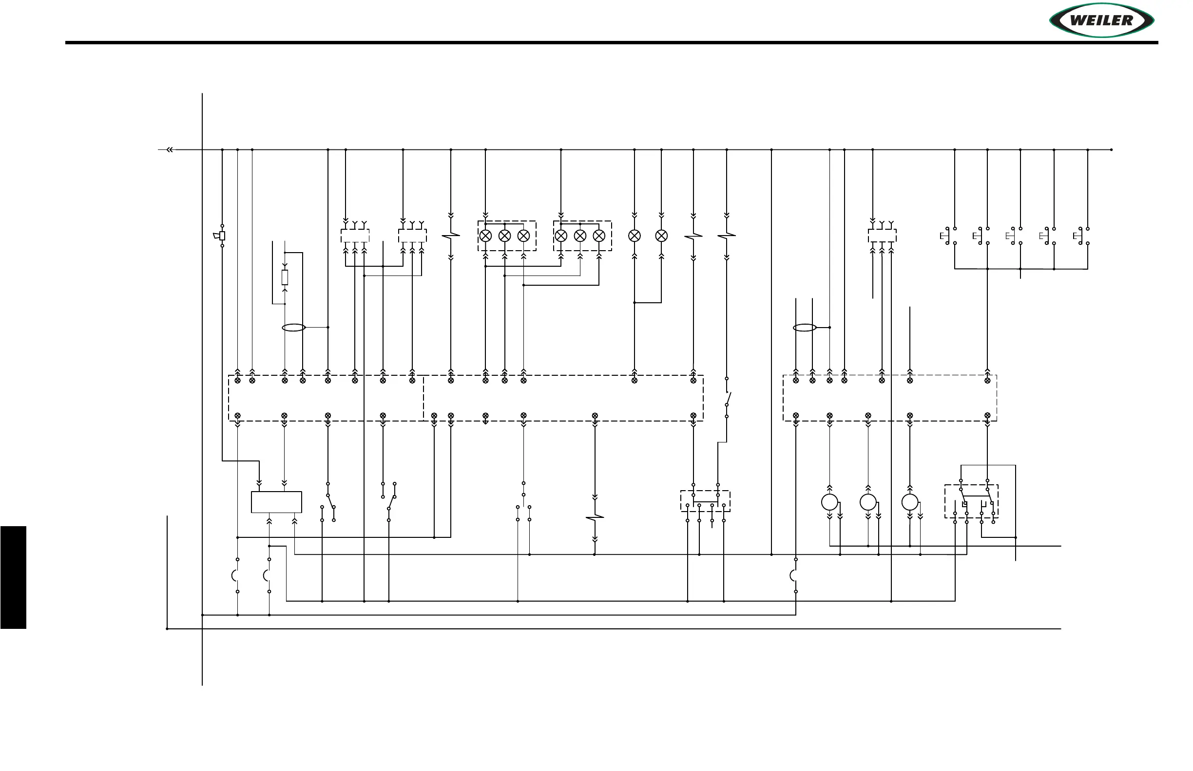
ELECTRICAL SCHEMATIC – S/N 1154–UP
89-PU
29-PK
41-TN
17-OR w/WH
14-PK
12-GN
15-GY
34-WH
35-YL
21-BU w/RD
33-YL
9-GY
YL
GN
42-BU
37-YL
32-GY
2-RD w/BK
31-BU
90-GN w/WH
ALM
25-OR w/WH
VS
SIG
GRD
36-WH
47-TN
158-TN
30-BU
37-YL
46-GY
136-YL
137-PK
138-BR
38-GN
GN
YL
120 OHM
129-TN
TO PAGE 4
CHASIS
GROUND
FROM PAGE 1
TO PAGE 8
TO PAGE 3
TO PAGE 3
TO PAGE 3
PAGE 2
C1P9
C1P7
C1P6
C1P2
C2P1
C1P8
C1P10
C1P11
C1P1
C1P5
C1P4
C1P3
C2P10
C2P8
C1P12
C2P9
C2P11
C2P12
C1P6
C2P2
C1P11
C1P7
C1P2
C2P7
C2P6
C2P3
C1P8
C2P4
C1P10
C2P5
C1P12
C1P5
C1P3
C1P4
C1P9
C1P1
TO STARTER RELAY PIN 85
15579
ENG ECM P34, ALL MICRO C1P3
ENG ECM P50, ALL MICRO C1P4
DISPLAY
10525
TO ENG CPU PIN 44
15579
15579
BACK UP ALARM
73131968
25687
25687
10A 6180
(DASH)
DISPLAY
TO FUME
EXTRACTION SWITCH
39582(OPT)
CONV. DISTANCE CONTROL
DISCHARGE SPEED POT
ENGINE STOP 8952
(LH REAR PANEL)
ENGINE STOP 8952
(RH HOPPER BOX)
ENGINE STOP 8952
(LH HOPPER BOX)
ENGINE STOP 8952
(TOP DASH)
GREEN 4476(OPT)
TRACTION CONTROL
PROPEL MOTOR SPEED
ENGINE STOP 8952
(RH REAR PANEL)
6132
TRACTION CONTROL
MC024-120 26138
STORAGE, CONVEYOR
1
3
4
6
2
5
6
(11470)
(11470)
12038
CONVEYOR PRESSURE
ELEVATOR PRESSURE
STORAGE PRESSURE
2
SPEED RANGE
4
3
1
HI
LOW
5
2
(11470)
15577
TO MICRO C1P8
1
2A
6
1
3
2A
2
4
5
5A 6159 (DASH)
PROPEL
MICRO
10A 6180 (DASH)
PROPEL SPEED POT
PARK BRAKE
ELEV SPEED POT
GREEN
STORAGE LIGHT BAR
DISTANCE CONTROL
GREEN
STORAGE LIGHT BAR
MICRO
ENGINE SPEED
PARK BRAKE
1
3
LO
HI
6129
2
ELEVATOR
JOYSTICK
1
3
10522
2
TENSION VALVE
TO CONV CHAIN
2A
6136
2A
6
1
3
6
1
3
RESISTOR
TO DISCHARGE SPEED POT
2
4
5
RED
2
4
5
RED
ENG ECM P34, DISPLAY C1P4
MICRO #2 C1P4
ENG ECM P50, DISPLAY C1P4
MICRO #2 C1P3
RED
RED
6129
2
1
3
S
S
-
+
-
+
+
-
S
24-OR w/BK
.5A
CAN SHEILD
IN
C
A
C
A
A
B
IN
B
IN
SUPPLY (+)
B
IN
IN
C
IN
IN
CAN (+)
CAN (-)
GND
SINK
DOUT
PWM
SUPPLY (+)
SUPPLY (+)
DIN
IN
2
1
3
AIN
DIN
4
SUPPLY (+)
PWM/DOUT
DOUT
5V (+)
IN
DOUT
DIN
PWM
IN
CAN SH
CAN (+)
CAN (-)
GRD
GND
OUT

Table of Contents

Related product manuals