EasyManua.ls Logo

Weiler E2850 - Page 247

Weiler E2850
268 pages
Print Icon
To Next Page IconTo Next Page
To Next Page IconTo Next Page
To Previous Page IconTo Previous Page
To Previous Page IconTo Previous Page
Loading...
Schematics
C
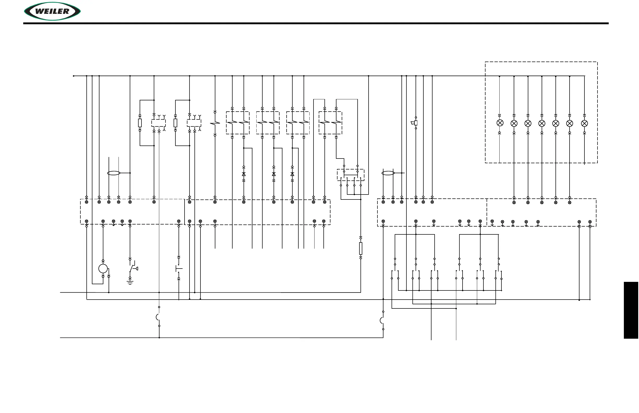
WEILER E2850 REMIXING TRANSFER VEHICLE
C-55
Schematics
ELECTRICAL SCHEMATIC – S/N 1154–UP
CONVEYOR PUMP
STORAGE PUMP
PROPEL PUMP
23-BU w/WH
43-PU w/OR
49-GY w/BK
48-PU w/OR
71-OR w/BK
60-OR w/BK
107-TN
150-YL
11-OR w/BK
125-YL
151-GY
107-TN
156-GN
157-PU
124-GN
CANA-GN
CANA-YL
126-BR
155-BR
154-OR
152-BU
153-PK
18-OR
128-PU
+
-
S
11-OR w/BK
16-GY
110-WH
101-BU
130-GN
132-YL
127-BU
GN
YL
135-PK
47-GY
59-TN w/BK
28-PU
26-LT BU
27-BR
45-TN
22-PU
109-TN
FROM PAGE 2
FROM PAGE 2
FROM PAGE 2
PAGE 3
TO CHAIN SPRAY RELAY P86 (0PT)
TO TIRE SPRAY RELAY P86 (OPT)
TO REMOTE ELEVATOR SWITCHES
TO LH CLEAN OUT DOOR SWITCH SWITCH
TO REMOTE CONV SWITCH
TO REMOTE CONV SWITCH
TO REMOTE STORAGE SWITCH
TO REMOTE ELEVATOR SWITCHES
TO HOPPER CONTROL
PANEL CB-10A
10A 6180 (ENG)
MICRO #2
TO RH CONTROL
PANEL CB-10A
DISPLAY FUSE (OPT)
SENDER
5A 6159
(ENG)
WHITE 30768
BOTTOM CLEARANCE
WHITE 30768
TOP CLEARANCE
WARNING HORN (RADIO OPT)
ENG ECM P50, DISPLAY C1P4, ALL MICRO C1P4
ENG ECM P34, DISPLAY C1P4, ALL MICRO C1P3
TRUCK SIGNAL LIGHTS GROUP (OPT)
TOP FLASHING
MIDDLE TOP FLASHING
RED 21413
GREEN 21412
RED 21413
MIDDLE CLEARANCE
MIDDLE BOTTOM FLASHING
BOTTOM FLASHING
RED 21413
GREEN 21412
73131968
MC024-120 26138
MC024-120 26138
MICRO #3
REMOTE RAISE/LOWER
REMOTE RAISE/LOWER
RAISE/LOWER
1
3
6128
1
3
1
3
6128
6128
2
2
2
510 ohm
9507
TRUCK COME/GO
1
3
1
3
3
6128
6128
2
2
2
6128
1
REMOTE TRUCK COME/GO
REMOTE TRUCK COME/GO
PROPEL LIMP
3
2
4
6
9489
5
1
ENG ECM P34, DISPLAY C1P4, ALL MICRO C1P3
ENG ECM P50, DISPLAY C1P4, ALL MICRO C1P4
AUTO DRIVE SONIC
25869
510 OHM (9507)
RESISTOR
RESISTOR
STORAGE DEPTH SONIC
510 OHM (9507)
GENERATOR (opt)
ELEVATOR PUMP
25869
MICRO #2
TO GRD SPEED (OPT)
FUEL LEVEL
.1v/.4v (C3389412)
40 psi
CASE FILTER
B
A
C
GREEN 31874 (OPT)
DIST CONTROL
3
1
6
3
1
6
2A
DIODE
26139
DIODE
26139
DIODE
26139
5
4
2
5
4
2
TO DASH LAMPS
TO DASH LAMPS
C1
D
A
C2
C1
C
B
C2
C1
D
A
C2
C1
C
B
C2
C1
D
A
C2
C1
C
B
C2
C1
D
A
C2
C1
C
B
C2
SUPPLY (+)
SUPPLY (+)
DIN
PWM
DIN
5v (+)
SUPPLY (+)
DIN
DIN
IN
DIN
IN
PWM
GND
IN
CAN (-)
CAN SH
CAN (+)
IN
GRD
PWM
OUT
PWM
PWM
.5A
SUPPLY (+)
DIN
DIN
DIN
5v (+)
SUPPLY (+)
SUPPLY (+)
DIN
DIN
IN
IN
CAN SH
CAN (+)
CAN (-)
GRD
GND
IN
IN
OUT
PWM
PWM
PWM
PWM
PWM
C2P11
C2P12
C2P10
C2P1
C2P10
C1P6
C1P7
C1P8
C1P2
C1P12
C1P10
C2P9
C2P8
C2P2
C2P3
C1P9
C1P1
C2P3
C1P4
C1P3
C1P11
C1P5
C2P5
C2P4
C2P7
C2P6
C1P12
C1P10
C1P2
C1P6
C1P8
C2P11
C1P7
C2P12
C2P2
C2P9
C1P3
C1P4
C1P5
C1P9
C1P1
C1P11
C2P1
C2P8
C2P4
C2P5
C2P7
C2P6

Table of Contents

Related product manuals