EasyManua.ls Logo

Ashida ADR233B - Page 407

Default Icon
479 pages
Print Icon
To Next Page IconTo Next Page
To Next Page IconTo Next Page
To Previous Page IconTo Previous Page
To Previous Page IconTo Previous Page
Loading...
ADR233B
Doc ID : ADR233B_IM_01
Ref ID : ADR233B/IM/FC
Rev No. : 05
Page No. : 407 of 479
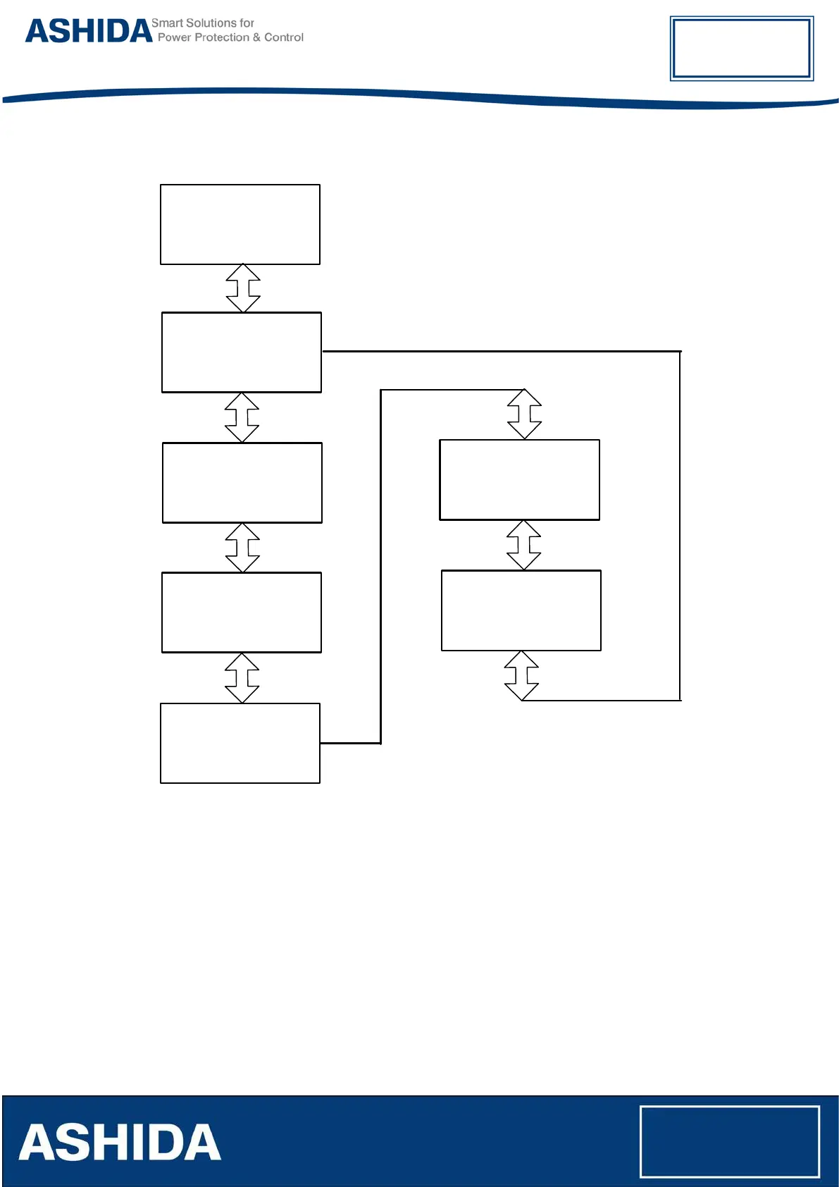
9.6 Reporting
GLOBAL
CB CONTROL
REPORTING
4
SYSTEM CONFIG
Fault Record
Event
Status
CB Data
Error Log
6 5
3 4
3 4
3 4
3 4
3 4
Alarm Record
3 4

Table of Contents

Related product manuals