EasyManua.ls Logo

Bosch VLS 5140 - Esquema Eléctrico 3: Pulsador Subir;Bajar

Bosch VLS 5140
Print Icon
To Next Page IconTo Next Page
To Next Page IconTo Next Page
To Previous Page IconTo Previous Page
To Previous Page IconTo Previous Page
Loading...
1 689 978 572 2014-06-06| Robert Bosch GmbH
136 | VLS 5140 | Esquemas eléctricoses
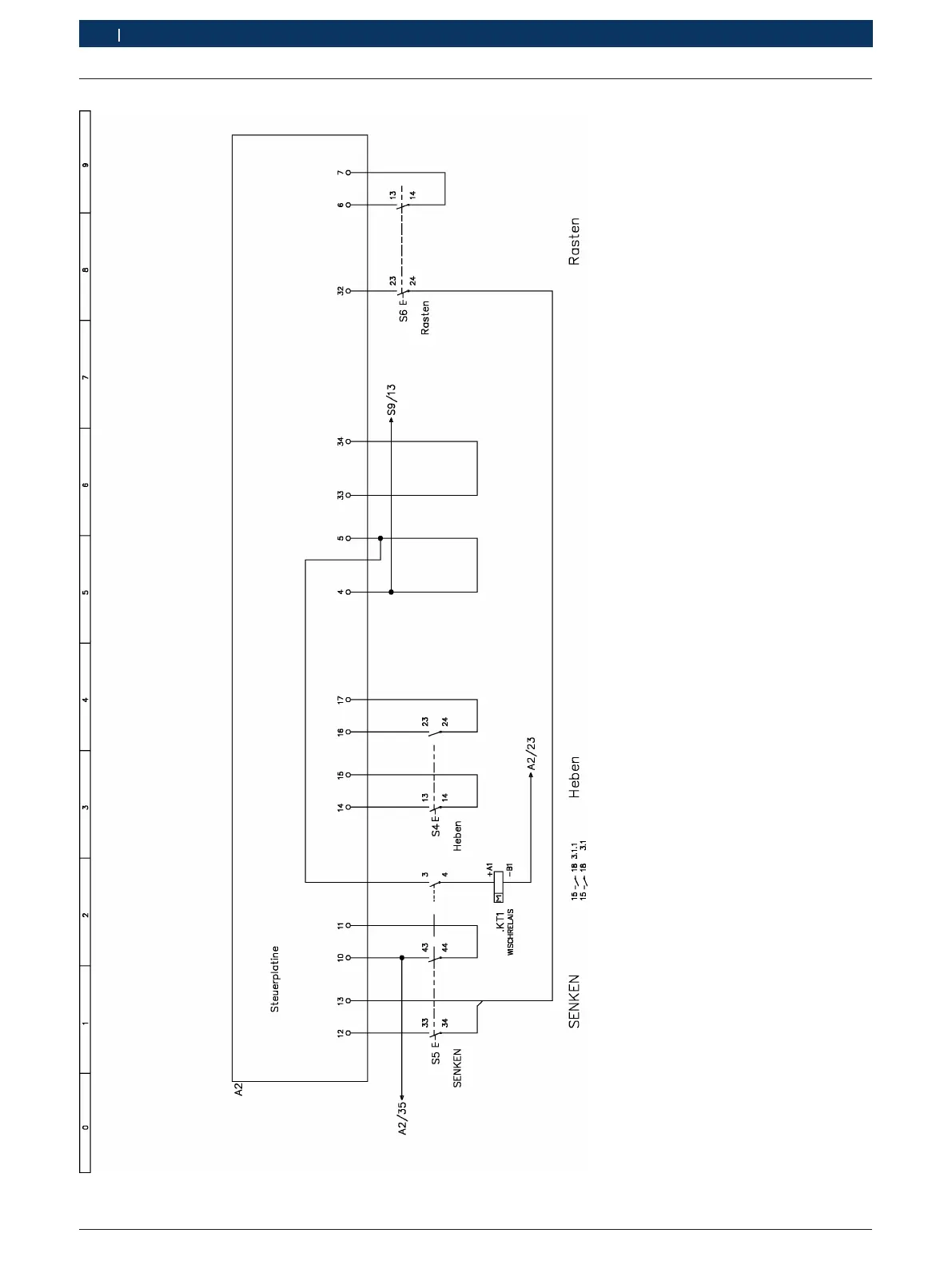
10.3 Esquema eléctrico 3: Pulsador Subir/Bajar
Fig. 41: Esquema eléctrico 3a (sin elevador de ruedas libres)

Table of Contents

Related product manuals