EasyManua.ls Logo

Bosch VLS 5140 - Stromlaufplan 3: Taster Heben;Senken

Bosch VLS 5140
Print Icon
To Next Page IconTo Next Page
To Next Page IconTo Next Page
To Previous Page IconTo Previous Page
To Previous Page IconTo Previous Page
Loading...
1 689 978 572 2014-06-06| Robert Bosch GmbH
34 | VLS 5140 | Stromlaufplänede
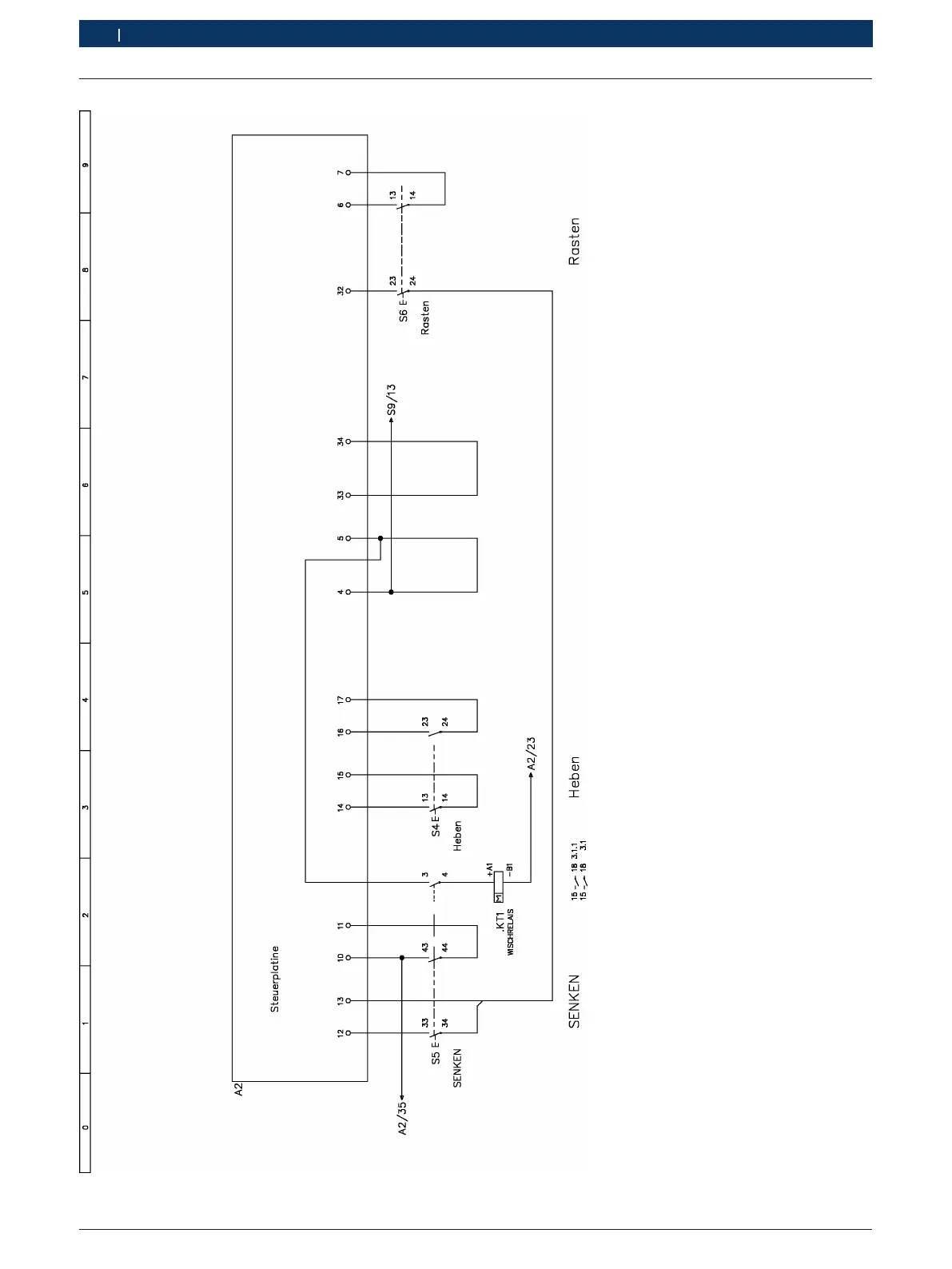
10.3 Stromlaufplan 3: Taster Heben/Senken
Fig. 41: Stromlaufplan 3a (ohne Radfreiheber)

Table of Contents

Related product manuals