EasyManua.ls Logo

Bosch VLS 5140 - Schema Elettrico 3: Pulsante Sollevamento;Abbassamento

Bosch VLS 5140
Print Icon
To Next Page IconTo Next Page
To Next Page IconTo Next Page
To Previous Page IconTo Previous Page
To Previous Page IconTo Previous Page
Loading...
1 689 978 572 2014-06-06| Robert Bosch GmbH
170 | VLS 5140 | Schemi elettriciit
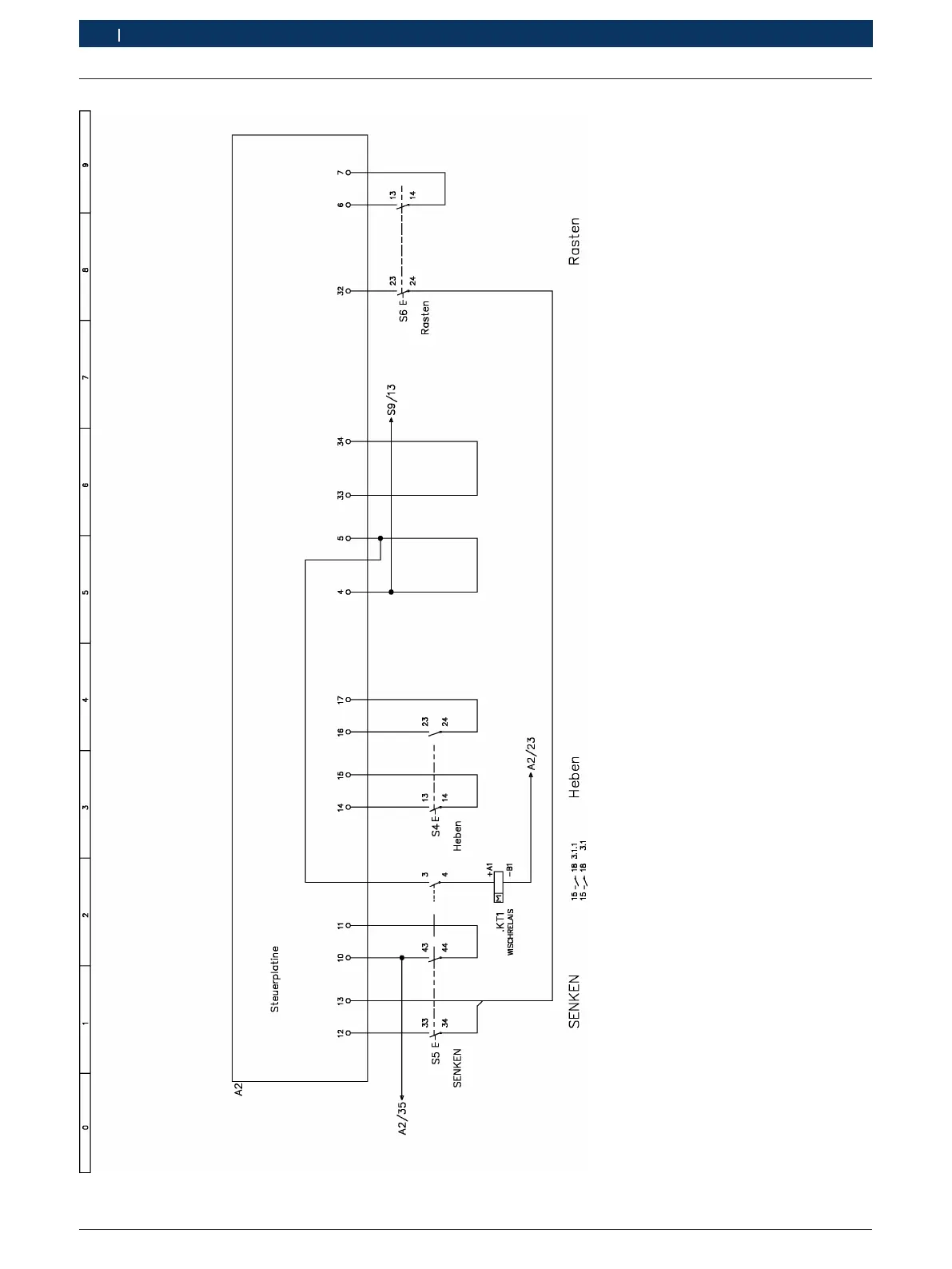
10.3 Schema elettrico 3: pulsante sollevamento/abbassamento
Fig. 41: Schema elettrico 3a (senza sollevatore libera ruot)

Table of Contents

Related product manuals