EasyManua.ls Logo

Bosch VLS 5140 - Introduction; Validity of this Document; Assembly by Third Parties; Transport Information

Bosch VLS 5140
Print Icon
To Next Page IconTo Next Page
To Next Page IconTo Next Page
To Previous Page IconTo Previous Page
To Previous Page IconTo Previous Page
Loading...
1 689 978 572 2014-06-06| Robert Bosch GmbH
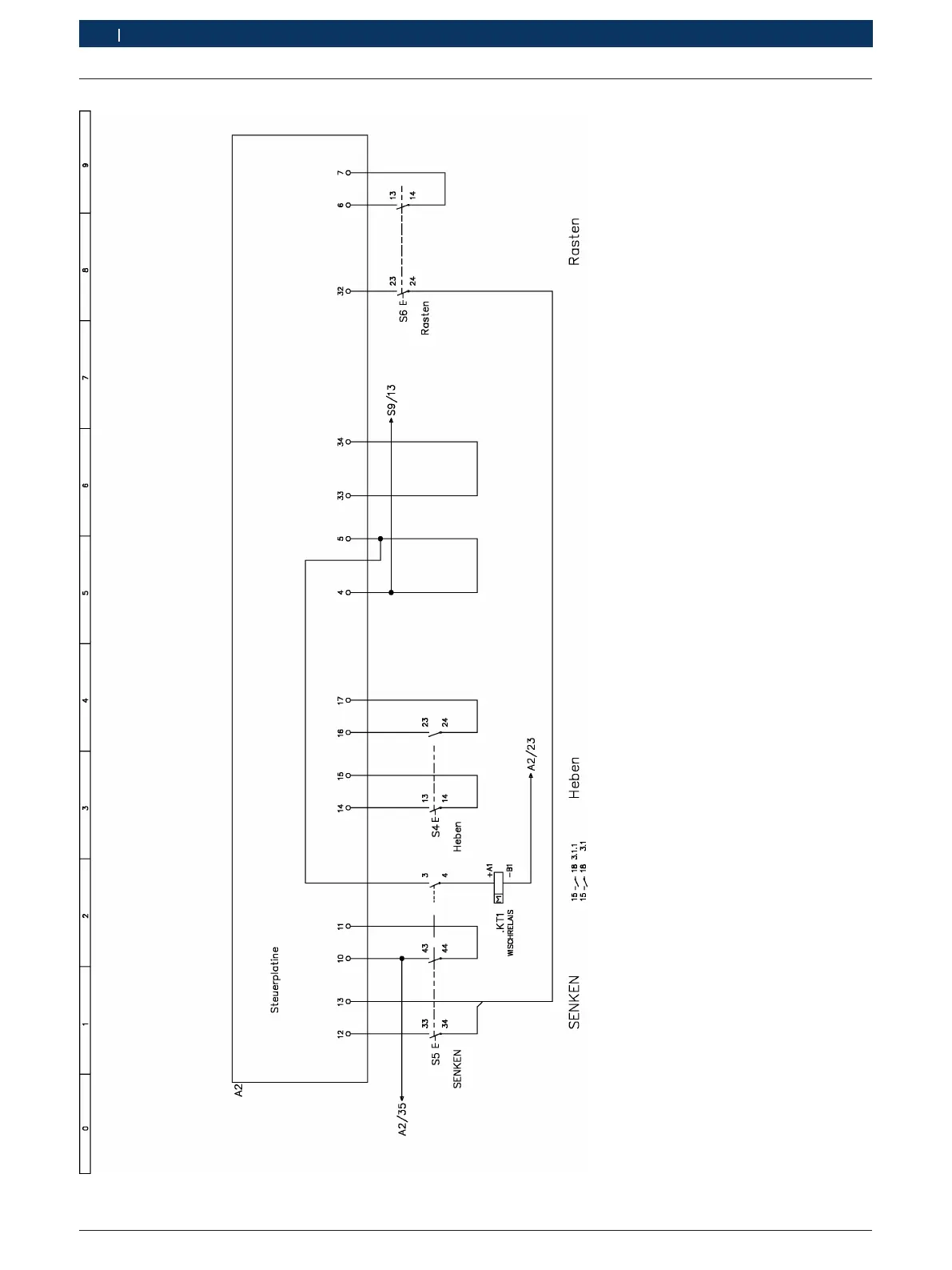
68 | VLS 5140 | Circuit Diagramsen
10.3 Circuit diagram 3: Lift/Lower buttons
Fig. 41: Circuit diagram 3a (without wheel-free scissor lift)

Table of Contents

Related product manuals