EasyManua.ls Logo

Bosch VLS 5140 - Schemat Prądowy 3: Przyciski Podnoś;Opuszczaj

Bosch VLS 5140
Print Icon
To Next Page IconTo Next Page
To Next Page IconTo Next Page
To Previous Page IconTo Previous Page
To Previous Page IconTo Previous Page
Loading...
1 689 978 572 2014-06-06| Robert Bosch GmbH
306 | VLS 5140 | Schematy prądowepl
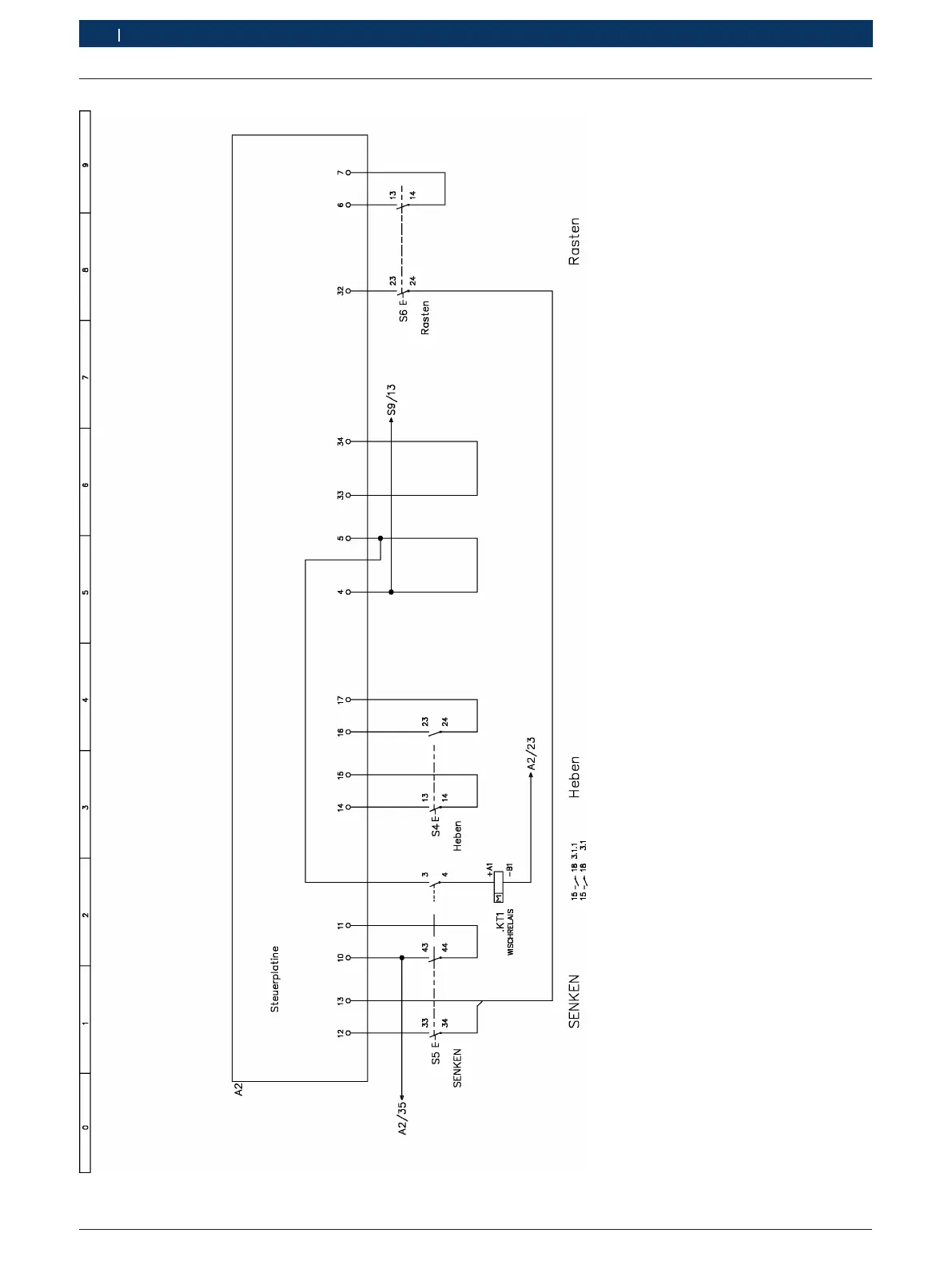
10.3 Schemat prądowy 3: przyciski Podnoś/Opuszczaj
Rys. 41: Schemat prądowy 3a (bez podnośnika podwoziowego)

Table of Contents

Related product manuals