EasyManua.ls Logo

STC micro STC8A8K64D4 Series - Appendix F RS485 Automatic Control or I;O Port Control Circuit Diagram

Default Icon
901 pages
Print Icon
To Next Page IconTo Next Page
To Next Page IconTo Next Page
To Previous Page IconTo Previous Page
To Previous Page IconTo Previous Page
Loading...
STC8A8K64D4 Series Manual
- 761 -
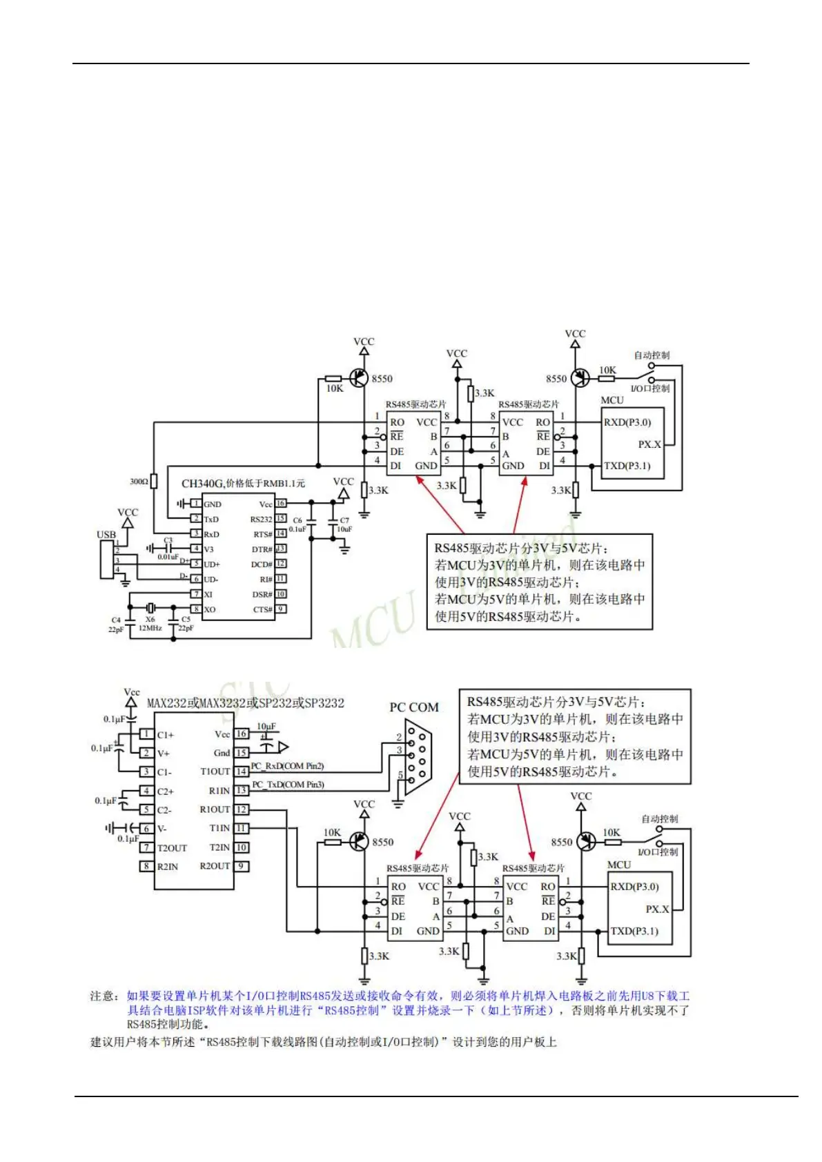
Appendix F RS485 Automatic control or I/O port
control circuit diagram
1. Use the USB to serial port to connect the computer's RS485 to control the download circuit diagram (automatic
control or I/O port control)
2. Use RS232 to serial port to connect the computer's RS485 to control the download circuit diagram (automatic control
or I/O port control)

Table of Contents

Related product manuals