EasyManua.ls Logo

STC micro STC8A8K64D4 Series - Download Tool

Default Icon
901 pages
Print Icon
To Next Page IconTo Next Page
To Next Page IconTo Next Page
To Previous Page IconTo Previous Page
To Previous Page IconTo Previous Page
Loading...
STC8A8K64D4 Series Manual
- 826 -
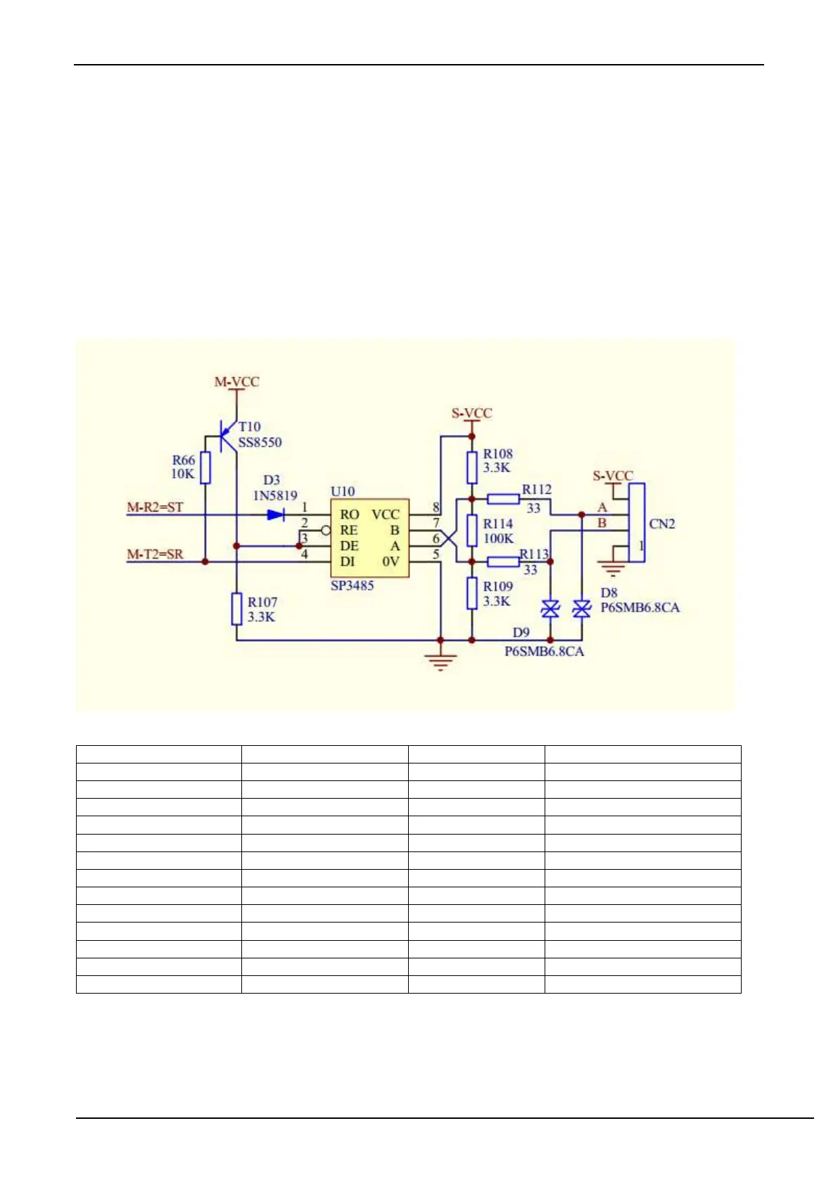
Appendix I Partial Circuit of RS485 in U8W
Download Tool
BOM list:
Label
Model
Package
Note
U10
SP3485EN
SOP8
RS485 chip
R66
10K
0603
Resistor
R107
3.3K
0603
Resistor
R108
3.3K
0603
Resistor
R109
3.3K
0603
Resistor
R112
33R
0603
Resistor
R113
33R
0603
Resistor
R114
100K
0603
Resistor
T10
SS8550
SOT-23
PNP Triode
D3
1N5819
0603
Schottky diode
D8
P6SMB6.8CA
DO-214AA
TVS diode
D9
P6SMB6.8CA
DO-214AA
TVS diode
CN2
SIP4
Communication Interface

Table of Contents

Related product manuals