EasyManua.ls Logo

Commodore Amiga 500 - Page 267

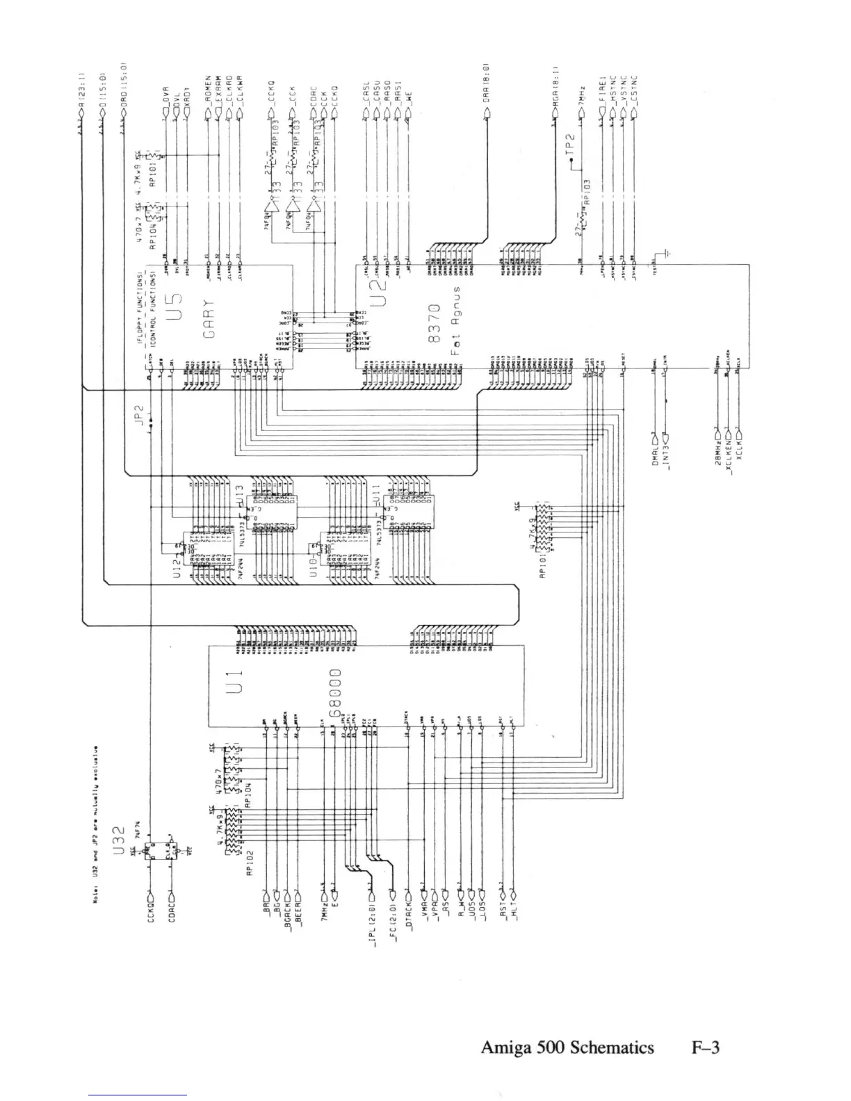
Commodore Amiga 500
300 pages
Print Icon
To Next Page IconTo Next Page
To Next Page IconTo Next Page
To Previous Page IconTo Previous Page
To Previous Page IconTo Previous Page
Loading...
~
{JQ
'"
Vl
8
(/J
(')
:r
(1)
3
!:;
0-
CI>
T
w
UU
.
"G
J
'2
.
~
. .... 1
...
11'"
..
.
10
..
. 1 ...
=~~:~
: '
1,1111111
R
123:]1
o
[IS:
01
D~D
t
15:
01
APIDI
I O
VA
t
Vl
'~
.
..
'
lIAOT
,.po
I _RO"E'
.~
"
[)tAR
I'!
t>_tl
I'.R
D
O_(UHIR
(
(1'\0
-----O_(RSl
-----i!:>
_
(RSU
-----O_RRSO
-----i!:>
_
RRS\
-
----~_i!(
OR
R
IS:
01
R
GR
IS:
II
----
-'
..... '
OJ
IRE
1
----~
.
'D_HS1NC
----
-'-'"
'D
_VS
TN t
-----'C>_CS1NC

Table of Contents

Related product manuals