EasyManua.ls Logo

Mazda 2002 6 - Clutch Switch Inspection; Neutral Switch Inspection

Mazda 2002 6
1248 pages
Print Icon
To Next Page IconTo Next Page
To Next Page IconTo Next Page
To Previous Page IconTo Previous Page
To Previous Page IconTo Previous Page
Loading...
CONTROL SYSTEM
F59
F
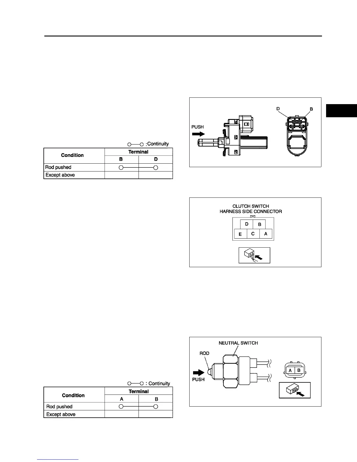
CLUTCH SWITCH INSPECTION
A6E394018660W01
Note
Perform the following inspection only when directed.
Continuity Inspection
1. Verify that the clutch switch is installed properly.
2. Disconnect the negative battery cable.
3. Remove the clutch switch.
4. Inspect for continuity between the clutch switch
terminals using an ohmmeter.
If the clutch switch is okay, but CPP PID value
is out of specification, carry out of the Clutch
Switch Circuit Open/Short Inspection.
If not as specified, replace the clutch switch.
Specification
Circuit Open/Short Inspection
1. Disconnect the PCM connector. (See F43 PCM
REMOVAL/INSTALLATION.)
2. Inspect the following harness for open or short.
(Continuity check)
Open circuit
Clutch switch terminal B (harness-side) and PCM
terminal 1R
Clutch switch terminal D and body GND
Short circuit
Clutch switch terminal B (harness-side) and
power supply
Clutch switch terminal B (harness-side) and body
GND
End Of Sie
NEUTRAL SWITCH INSPECTION
A6E394017640W01
Note
Perform the following inspection only when directed.
Continuity Inspection
1. Disconnect the negative battery cable.
2. Remove the neutral switch.J5 MANUAL TRANSAXLE REMOVAL/INSTALLATION.)
3. Inspect for continuity between the neutral switch
terminals using an ohmmeter.
If the neutral switch is okay, but CPP/PNP PID
value is out of specification, carry out of the
Circuit Open/Short Inspection.
If not as specified, replace the neutral switch.
Specification
A6E3940W020
A6E3940W022
A6E3940W021
A6E3940W023
A6E3940W025

Table of Contents

Other manuals for Mazda 2002 6

Related product manuals