EasyManua.ls Logo

Fujitsu PRIMERGY TX2550 M5 - Power PDB Red PSU

Fujitsu PRIMERGY TX2550 M5
636 pages
Print Icon
To Next Page IconTo Next Page
To Next Page IconTo Next Page
To Previous Page IconTo Previous Page
To Previous Page IconTo Previous Page
Loading...
14TX2550 M5
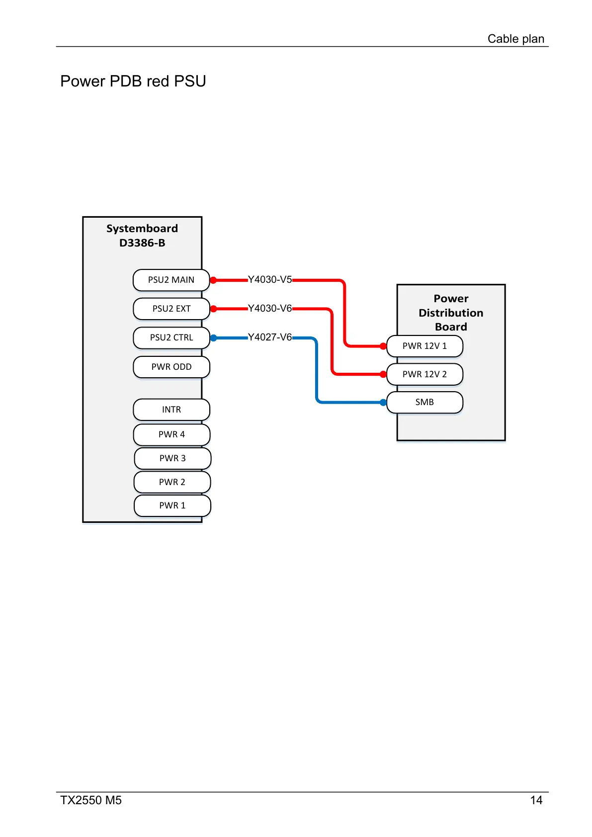
Power PDB red PSU
Cable plan
Power
Distribution
Board
Systemboard
D3386-B
PWR 12V 2
PWR 12V 1
Y4030-V5
Y4030-V6
SMB
PSU2 EXT
PSU2 CTRL
PWR 4
PWR ODD
INTR
PWR 3
PWR 2
PWR 1
Y4027-V6
PSU2 MAIN

Table of Contents

Other manuals for Fujitsu PRIMERGY TX2550 M5

Related product manuals