EasyManua.ls Logo

Honeywell Gamewell-FCI E3 Series - 3.7.7.2 ANX-MR-UTP Wiring Diagram

Honeywell Gamewell-FCI E3 Series
190 pages
Print Icon
To Next Page IconTo Next Page
To Next Page IconTo Next Page
To Previous Page IconTo Previous Page
To Previous Page IconTo Previous Page
Loading...
E3 Series Installation/Operation Manual P/N 9000-0574:I 11/04/10 123
Addressable Node Expander (ANX) Connections E3 Series System Connections
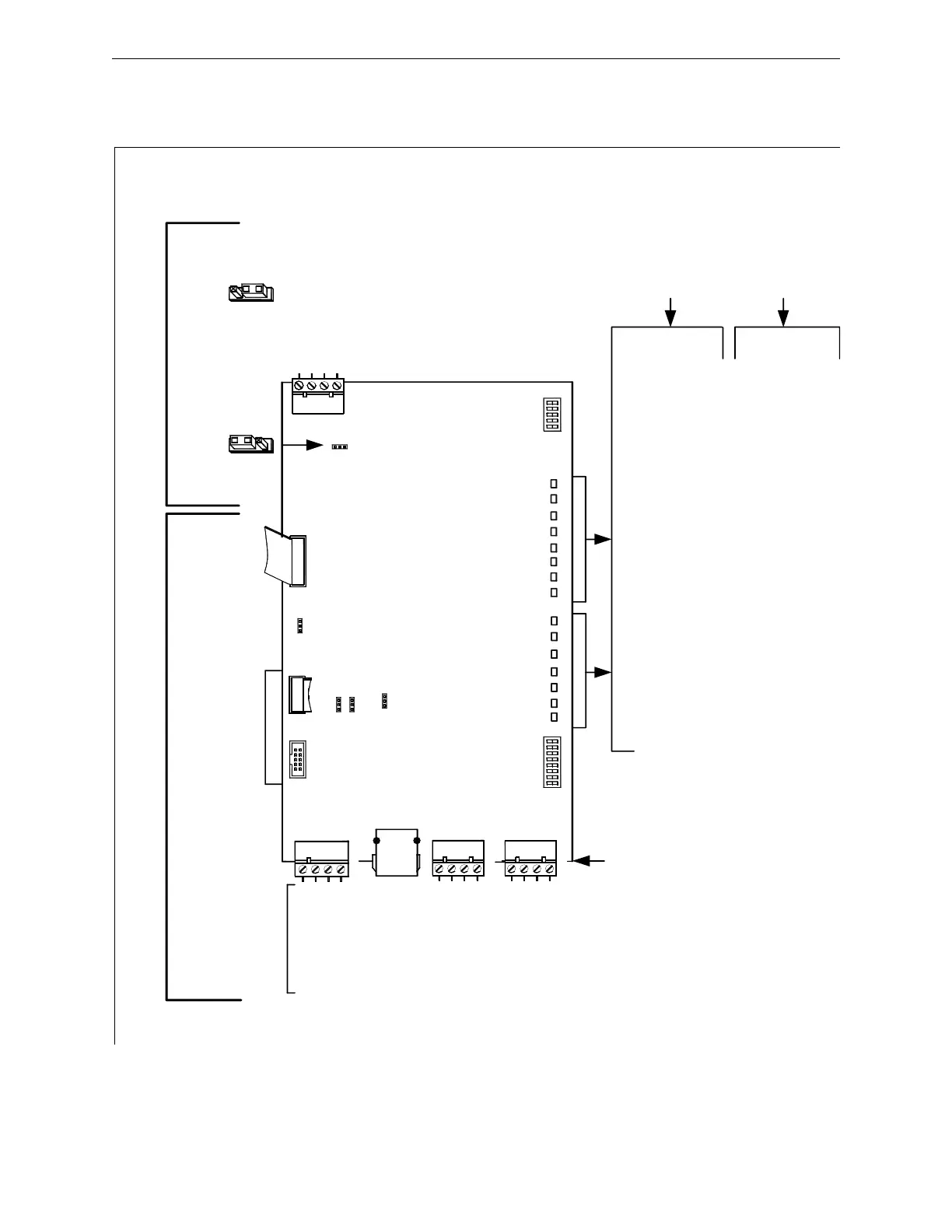
3.7.7.2 ANX-MR-UTP Wiring Diagram
Figure 3.7.7.2.1 illustrates the ANX-MR-UTP wiring diagram.
Figure 3.7.7.2.1 ANX-MR-UTP Wiring Diagram
TB2
TB4
COM A IN
COM B IN
COM A OUT
COM B OUT
LEAVE W1, W2, W3,
W4 OPEN OR RIGHT
NOTE: POWER CONNECTION
FROM PM-9/PM-9G IS NON
POWER-LIMITED
NETWORK
GROUND FAULT
DETECTION DISABLED
(MIDDLE TO BOTTOM PIN)
J2
J4
2
1
16
15
ARCNET
TERM
OFF
W4
ON
J5
10
9
2
1
4 3 2 1
ARCNET PORT 2B
ARCNET PORT 2A
ARCNET PORT 1A
ARCNET PORT 1B
ARCNET ADDRESS
SW1
1235 468 7
43
2
1
A
B A B
1 2
3 4
GND
+24VDC
GND
+24VDC
TB1
1
2
3 4
GND
TXD
SUPV
RXD
TB3
RS232
RS232
BSEL
W3
BSEL
W2
W1
USE
FACTORY
LED KEY
LED1 = REC (NETWORK RECONFIGURATION)
LED2 = MRC (NETWORK RECONFIGURATION ORIGINATING FROM THIS NODE)
LED3 = DUP (NODE’S NETWORK ADDRESS IS DUPLICATED AT ANOTHER NODE)
LED4 = TX (NODE IS TRANSMITTING DATA TO THE NETWORK)
LED5 = RX (NODE IS RECEIVING DATA FROM THE NETWORK)
LED6 = RST (NODE IS RESETTING)
LED7 = DG (GENERAL NETWORK FAULT)
LED8 = REC (NETWORK RECONFIGURATION)
LED9 = MRC (NETWORK RECONFIGURATION ORIGINATING FROM THIS NODE)
LED10 = DUP (NODE’S NETWORK ADDRESS IS DUPLICATED AT ANOTHER NODE)
LED11 = TX (NODE IS TRANSMITTING DATA TO THE NETWORK)
LED12 = RX1 (NODE1 IS RECEIVING DATA FROM THE NETWORK)
LED13 = RX2 (NODE2 IS RECEIVING DATA FROM THE NETWORK)
LED14 = RST (NODE IS RESETTING)
LED15 = DG (GENERAL NETWORK FAULT)
TO FOCALPOINT GATEWAY
TCP/IP NETWORK OR PORT
TB3-1 GND TO PIN 5 OF DB9
TB3-2 TXD TO PIN 2 OF DB9
TB3-3 SUPV TO PIN 9 OF DB9
TB3-4 RXD TO PIN 3 OF DB9
PM-9/PM-9G, +24vdc (+)
PM-9/PM-9G GND (-)
OPT. MOD (+)
OPT MOD (-)
ARCO

ARCNET LOCAL
DIFFERENTIAL
ARCNET
REPEATER
NETWORK
GROUND FAULT
DETECTION ENABLED
(MIDDLE TO TOP PIN)
TO RPT-E3
ARCNET
CONNECTOR
J10
W5
ENA
GFLT
DIS
SW2
ON
1 2 3 4 5


LED
1
LED
2
LED
3
LED
4
LED
5
LED
6
LED
7


 
LED
8

LED
10
LED
11
LED
12
LED
13
LED
14
LED
15


 
LED
9

PRIMARY
(LOCAL
NETWORK)
SECONDARY
NETWORK
1
210
9
LOCAL ARCNET
PRIMARY NETWORK
CONNECTIONS
SECONDARY NETWORK
CONNECTIONS
J1

Table of Contents

Other manuals for Honeywell Gamewell-FCI E3 Series

Related product manuals