EasyManua.ls Logo

Siemens SIMATIC S7-1200

Siemens SIMATIC S7-1200
1614 pages
To Next Page IconTo Next Page
To Next Page IconTo Next Page
To Previous Page IconTo Previous Page
To Previous Page IconTo Previous Page
Loading...
Communication
11.2 PROFINET
S7-1200 Programmable controller
928 System Manual, V4.2, 09/2016, A5E02486680-AK
11.2.13.3
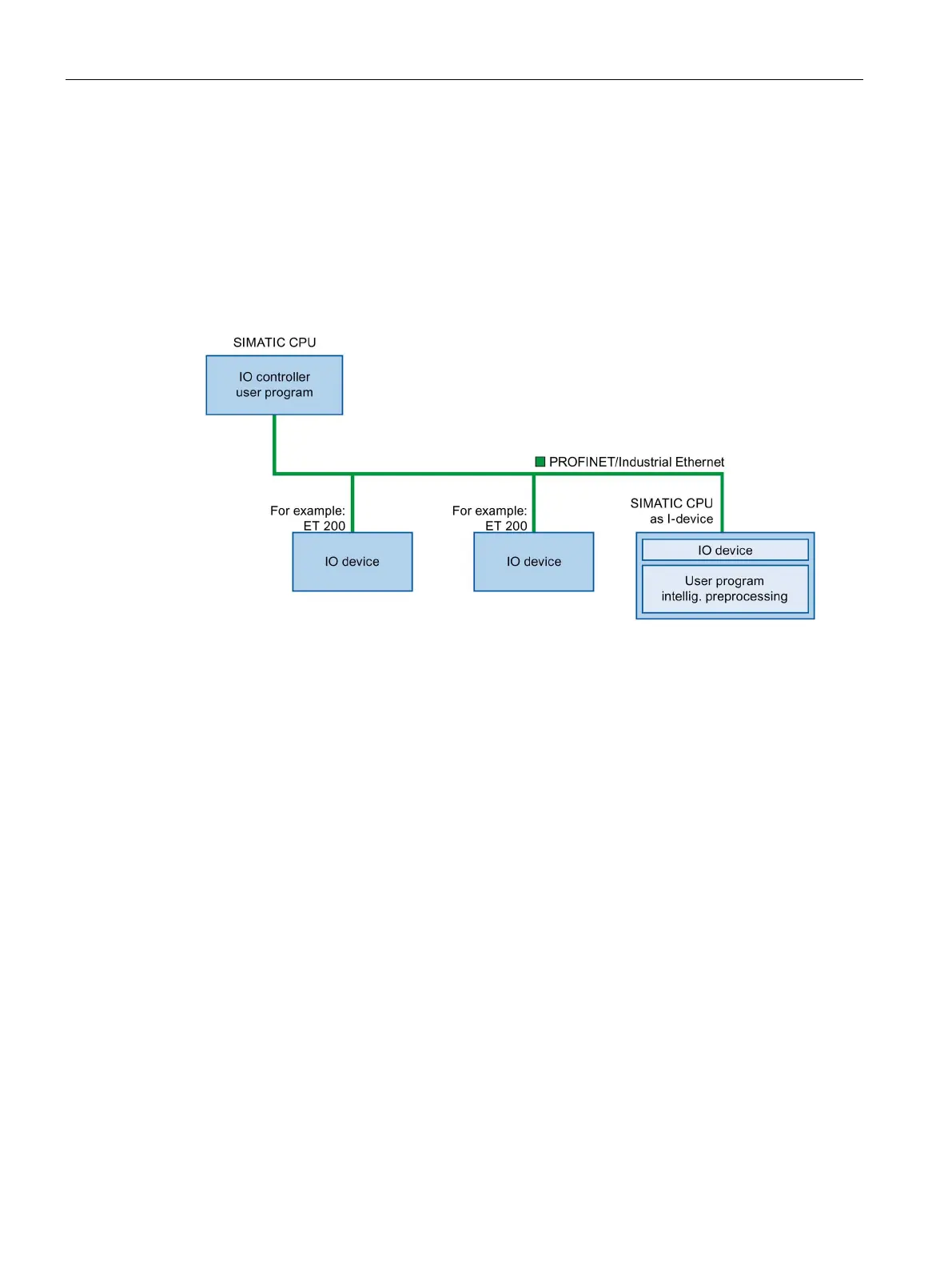
Characteristics of an I-device
An I-device is included in an IO system like a standard IO device.
I-device without lower-level PROFINET IO system
The I-device does not have its own distributed I/O. The configuration and parameter
assignment of the I-devices in the role of an IO device is the same as for a distributed I/O
system (for example, ET 200).

Table of Contents

Other manuals for Siemens SIMATIC S7-1200

Related product manuals