EasyManua.ls Logo

GE Mark VIeS - Board TBAI; Application Board

GE Mark VIeS
486 pages
Print Icon
To Next Page IconTo Next Page
To Next Page IconTo Next Page
To Previous Page IconTo Previous Page
To Previous Page IconTo Previous Page
Loading...
Current Limit
JR1
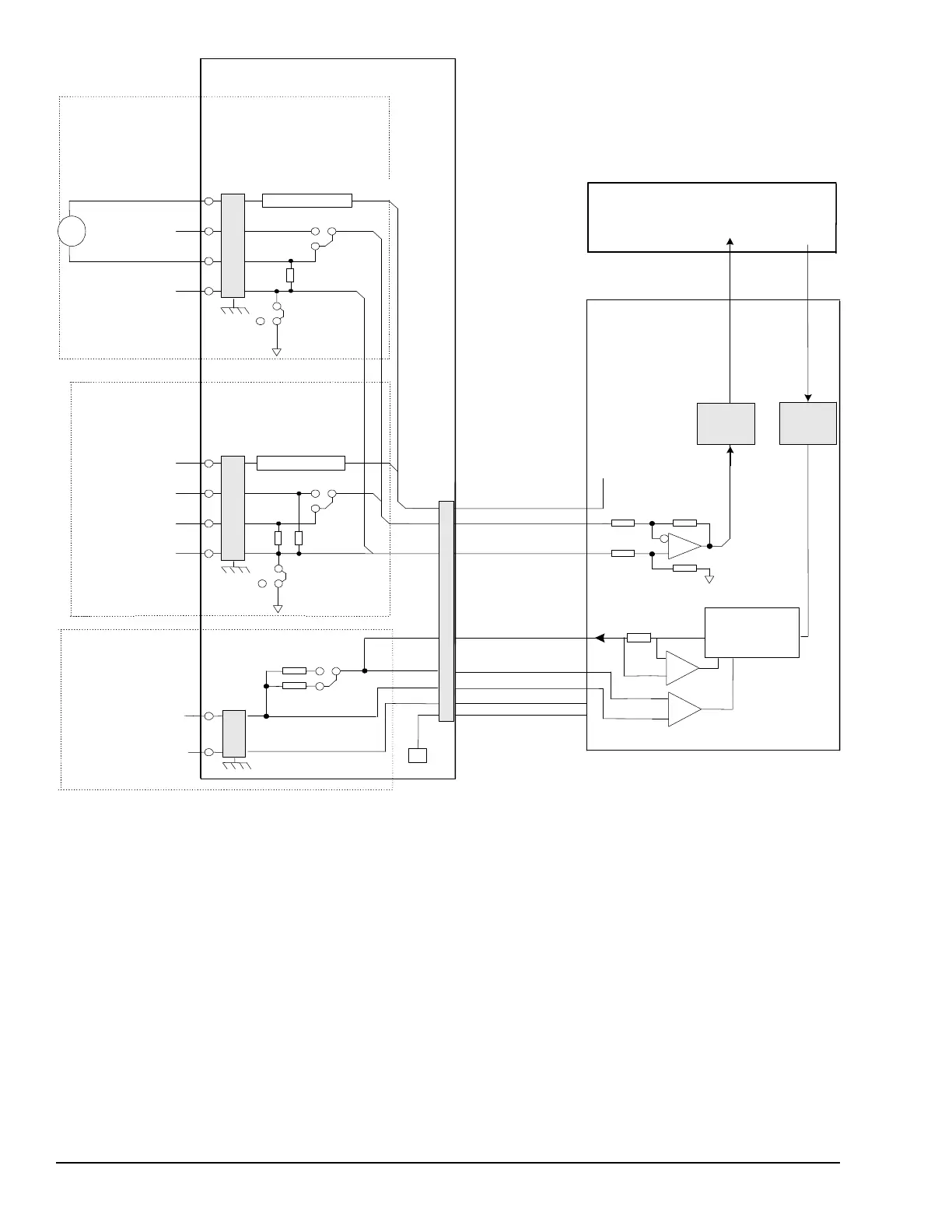
Terminal Board TBAI
250
ohm
Open
1 mA
20 mA
JP#A
+ 24 V dc
+/- 1 mA
4- 20 mA
Return
Current Limit
Noise
Suppression
250 ohms
Open
Vdc
20 mA
JP #A
+ 24 V dc
+/-5, 10 V dc
4- 20 mA
Return
2 circuits per
termination board
8 circuits per
terminal board
5 k ohms
200 mA
20 m A
JPO
Signal
Return
Jump select on one
circuit only ; #2 Circuit
is 4- 20 mA only
P 28 V
PCOM
P 28 V
Two output circuits
JP#B
Return
JP#B
SCOM
Return
Excitation
Current
Regulator /
Power Supply
ID
T
SYSTEM
POWERED
N
S
N
S
N
S
A/D D/A
Application Board
(internal to I/O pack)
Processor Board
(internal to I/O pack)
Simplex Analog Inputs and Outputs
110 GEH-6855_Vol_II GEH-6855_Vol_II Mark VIeS Functional Safety Systems Volume II
Public Information

Table of Contents

Related product manuals