EasyManua.ls Logo

Ericsson RX8000 - Current Port

Ericsson RX8000
500 pages
Print Icon
To Next Page IconTo Next Page
To Next Page IconTo Next Page
To Previous Page IconTo Previous Page
To Previous Page IconTo Previous Page
Loading...
Using the Equipment
3-88
EN/LZT 790 0005 R7A
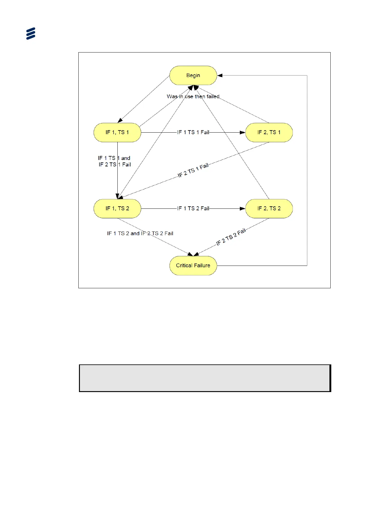
Figure 3.54 IP Multicast Redundancy State Diagram
3.10.5.13 Front Panel
3.10.5.13.1 Status
This menu displays the IP address of the last input received on the Input Card and
provides sub-menus to display further details of this communication. To access this
menu from the above menu, press the (Forward) key.
STATUS |LAST IP RECEIVED
3.2.1 |000.000.000.000 >
3.10.5.13.2 Current Port
This menu displays the current port status for the last input received on the Input
Card. To access this menu from the above menu, press the (Forward) key.

Table of Contents

Related product manuals