EasyManua.ls Logo

wsm M7040 - Working Light and Radio

wsm M7040
588 pages
Print Icon
To Next Page IconTo Next Page
To Next Page IconTo Next Page
To Previous Page IconTo Previous Page
To Previous Page IconTo Previous Page
Loading...
ELECTRICAL SYSTEM
M6040, M7040, WSM
9-M16
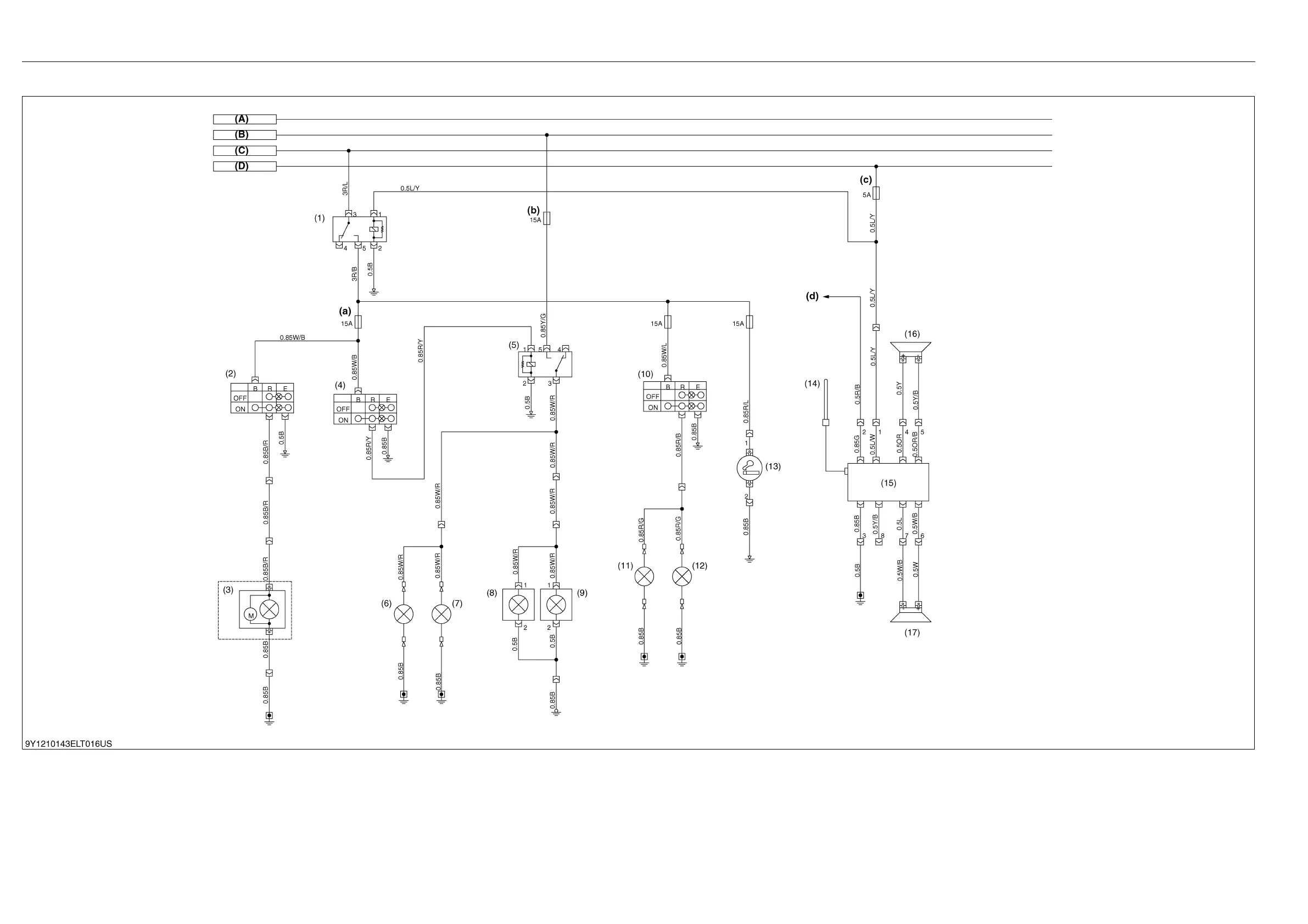
(7) Working Light and Radio
(1) Working Light Relay
(2) Beacon Switch (14 V, 1.12 W)
(3) Beacon (12 V, 5.5 A)
(4) Front Working Light Switch (14 V, 1.12 W)
(5) Front Side Working Light Relay
(6) Front Working Lamp L.H. (12 V, 55 W)
(7) Front Working Lamp R.H. (12 V, 55 W)
(8) Front Side Working Lamp L.H. (12 V, 21 W)
(9) Front Side Working Lamp R.H. (12 V, 21 W)
(10) Rear Working Light Switch (14 V, 1.12 W)
(11) Rear Working Lamp L.H. (12 V, 55 W)
(12) Rear Working Lamp R.H. (12 V, 55 W)
(13) Cigarette Lighter
(14) Antenna
(15) Radio/CD Unit
(16) Speaker R.H.
(17) Speaker L.H.
(A) Light/DEF
(B) Blower Motor
(C) ACC
(D) Key ACC
(a) Fuse (Work Light Front)
(b) Fuse (Work Light Front Side)
(c) Fuse (Radio)
(d) To Dome Light
KiSC issued 07, 2012 A

Table of Contents

Related product manuals