EasyManua.ls Logo

wsm M7040 - Wiper System

wsm M7040
588 pages
Print Icon
To Next Page IconTo Next Page
To Next Page IconTo Next Page
To Previous Page IconTo Previous Page
To Previous Page IconTo Previous Page
Loading...
ELECTRICAL SYSTEM
M6040, M7040, WSM
9-M18
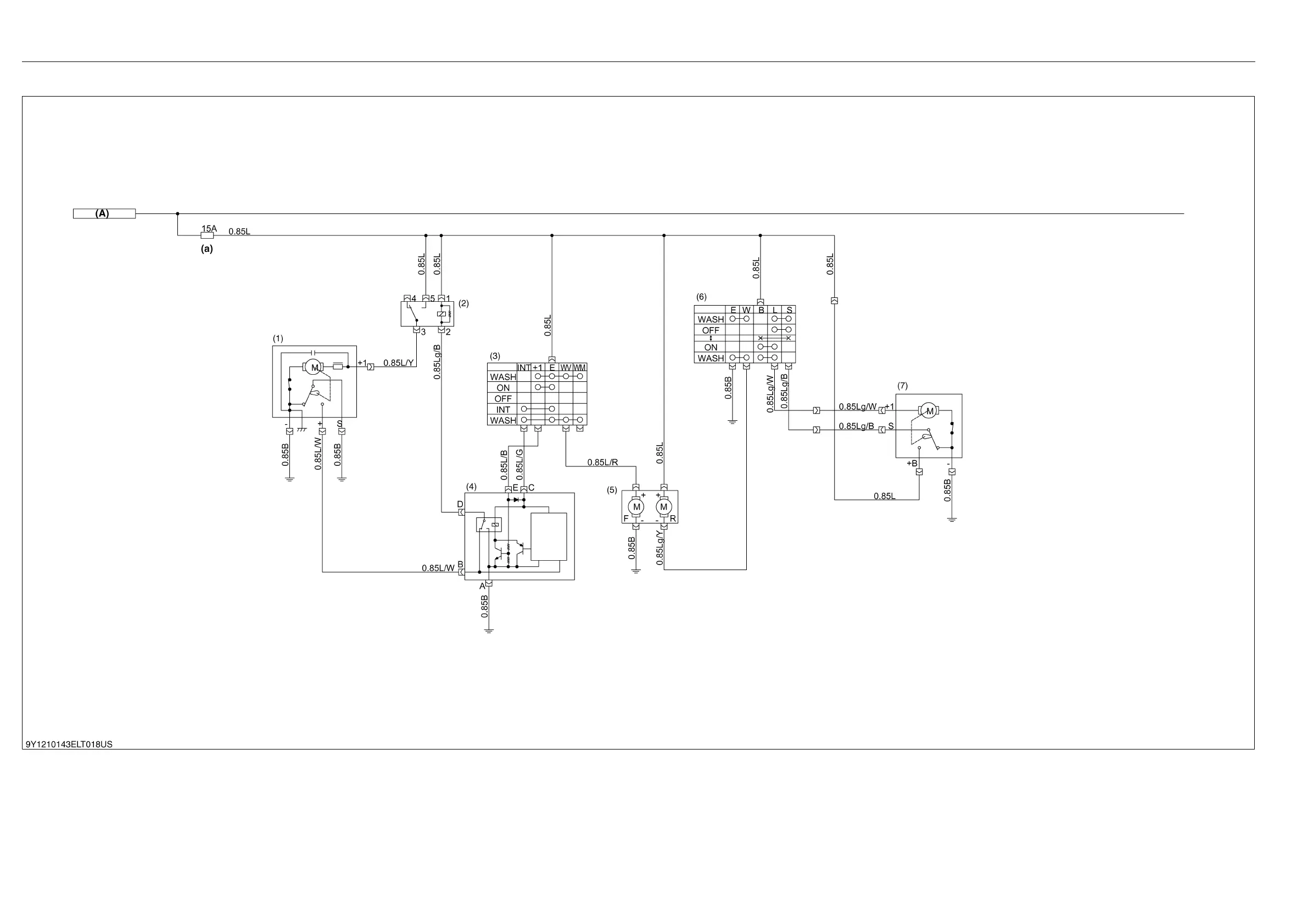
(9) Wiper System
(1) Front Wiper Motor
(2) Front Wiper Motor Relay
(3) Front Wiper Switchy
(4) Front Wiper Relay/Timer
(5) Washer Motor (6) Rear Wiper Switch (7) Rear Wiper Motor (A) Key ACC
(a) Fuse (Wiper)
KiSC issued 07, 2012 A

Table of Contents

Related product manuals