EasyManua.ls Logo

Minebea Intec X3 - Page 102

Minebea Intec X3
362 pages
Print Icon
To Next Page IconTo Next Page
To Next Page IconTo Next Page
To Previous Page IconTo Previous Page
To Previous Page IconTo Previous Page
Loading...
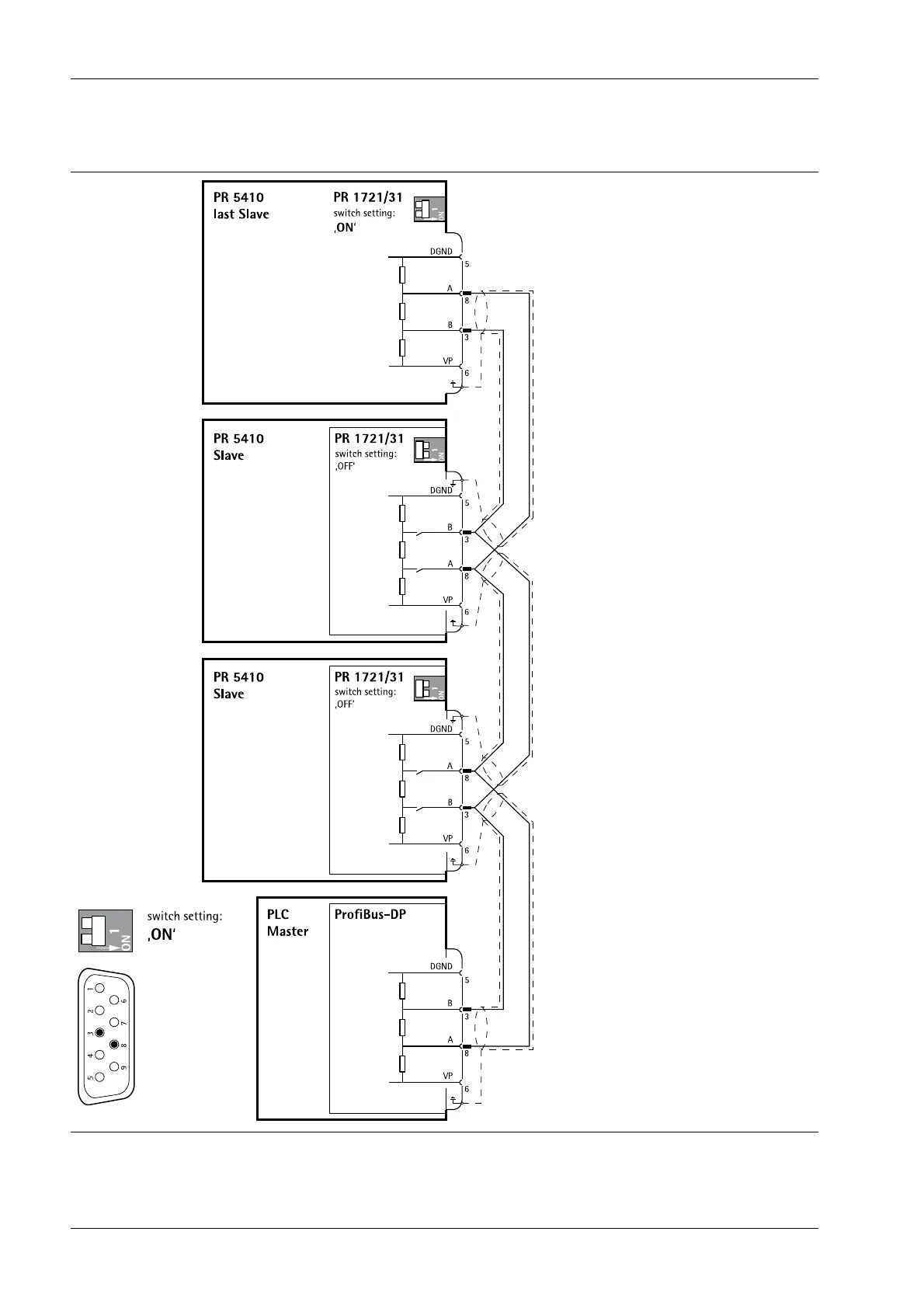
4.6.13.4 Connection diagram for a master with three slaves
X3 Process Indicator PR 5410 4 Device installation
EN-100 Minebea Intec

Table of Contents

Related product manuals