EasyManua.ls Logo

YASKAWA GA700 Series

YASKAWA GA700 Series
1021 pages
To Next Page IconTo Next Page
To Next Page IconTo Next Page
To Previous Page IconTo Previous Page
To Previous Page IconTo Previous Page
Loading...
Startup Procedure and Test Run
4
4.4 Start-up Procedures
YASKAWA SIEPC71061705H GA700 Series Technical Manual 143
4.4 Start-up Procedures
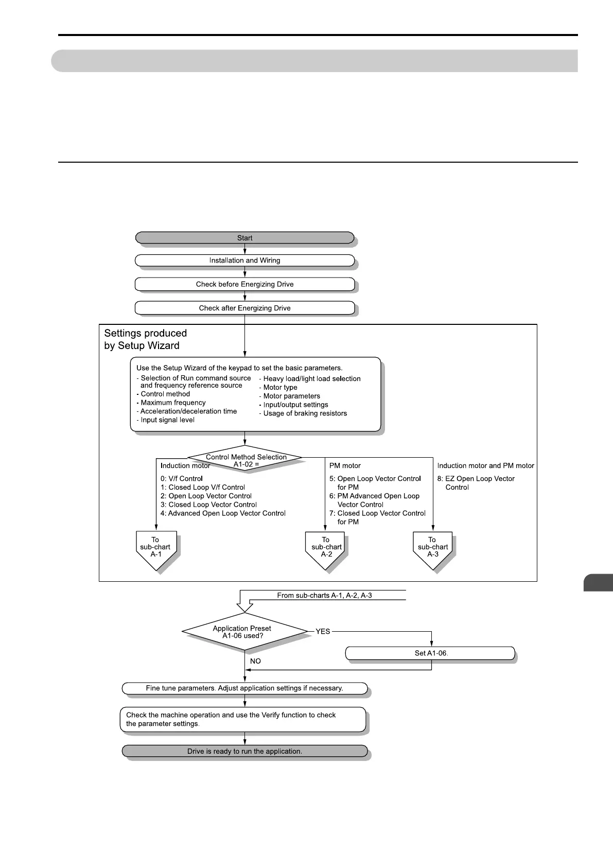
This section gives the basic steps necessary to start up the drive.
Use the flowcharts in this section to find the most applicable start-up method for your application.
This section gives information about only the most basic settings.
Note:
Refer to the A1-06 section to use an Application Preset to set up the drive.
Flowchart A: Connect and Run the Motor with Minimum Setting Changes
Flowchart A shows a basic start-up sequence to connect and run a motor with a minimum of setting changes.
Settings can change when the application changes.
Use the drive default parameter settings for basic applications where high precision is not necessary.
Figure 4.8 Basic Steps before Startup

Table of Contents

Related product manuals