EasyManua.ls Logo

YASKAWA GA700 Series

YASKAWA GA700 Series
1021 pages
To Next Page IconTo Next Page
To Next Page IconTo Next Page
To Previous Page IconTo Previous Page
To Previous Page IconTo Previous Page
Loading...
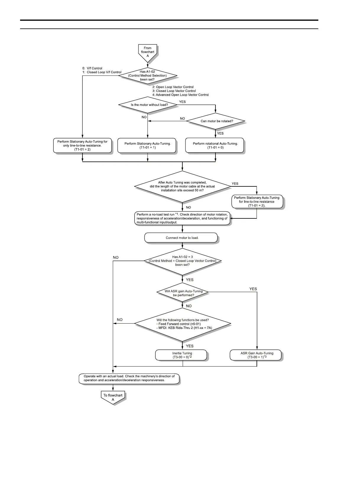
4.4 Start-up Procedures
144 YASKAWA SIEPC71061705H GA700 Series Technical Manual
Sub-Chart A-1: Induction Motor Auto-Tuning and Test Run Procedure
Figure 4.9 Induction Motor Auto-Tuning and Test Run Procedure
*1 When A1-02 = 4 [Control Method Selection = AOLV], If you operate the drive at a frequency lower than n4-70 [Speed Command
Comp @ Low Freq] (default setting: 1.00 Hz), the motor can rotate at a frequency about 1/2 of n4-70. When you do a test run, set
E1-09 > 0 [Minimum Output Frequency > 0]. The recommended setting for E1-09 is 0.5 Hz.
*2 Be sure to release the holding brake before doing Inertia Tuning.
*3 In ASR Tuning, the drive will automatically tune Feed Forward control and KEB Ride-Thru 2 parameters.

Table of Contents

Related product manuals