EasyManua.ls Logo

GE Vivid 7 - Page 428

GE Vivid 7
858 pages
To Next Page IconTo Next Page
To Next Page IconTo Next Page
To Previous Page IconTo Previous Page
To Previous Page IconTo Previous Page
Loading...
GE HEALTHCARE
DIRECTION FC091194, REVISION 11 VIVID 7 SERVICE MANUAL
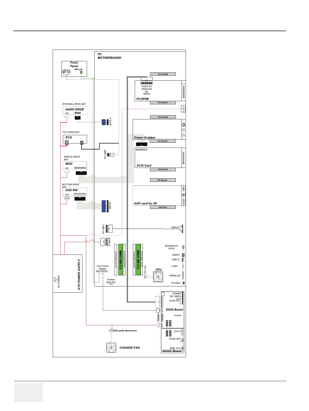
5 - 82 Section 5-4 - Back-End Processor (BEP)
5-4-5-7 BEP3.2 with 4D - Block Diagram
Figure 5-51 CPU/Back-End Processor Block Diagram (BEP3.2 with 3D)
FRAME GRABBER
USB

Table of Contents

Related product manuals