EasyManua.ls Logo

Barco E2 - Process Overview

Barco E2
307 pages
Print Icon
To Next Page IconTo Next Page
To Next Page IconTo Next Page
To Previous Page IconTo Previous Page
To Previous Page IconTo Previous Page
Loading...
10. Maintenance
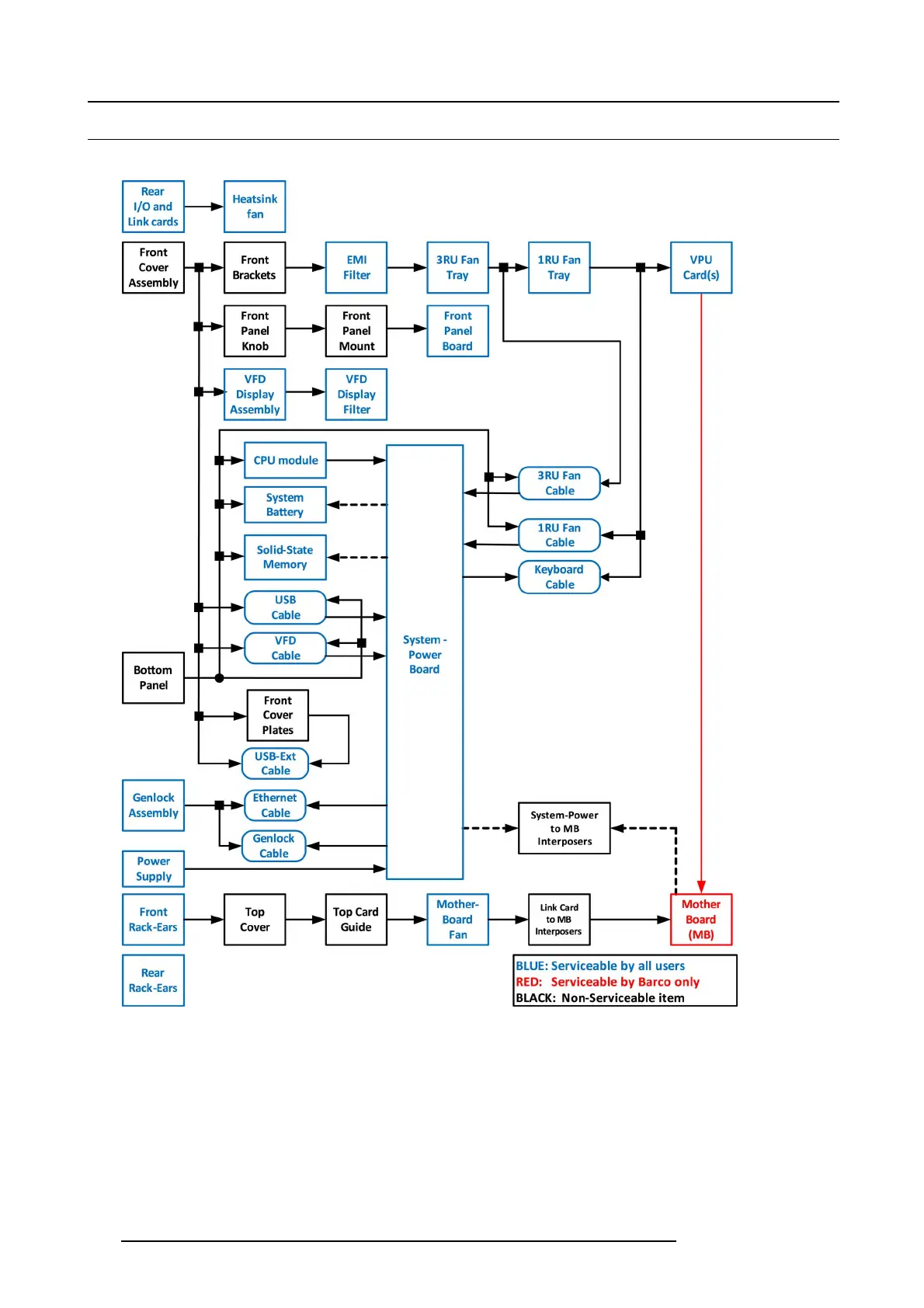
10.2 Process Overview
Flow chart
Image 10-2
216 R5905948 E2 12/12/2014

Table of Contents

Other manuals for Barco E2

Related product manuals