EasyManua.ls Logo

Quantum DXi6900

Quantum DXi6900
274 pages
To Next Page IconTo Next Page
To Next Page IconTo Next Page
To Previous Page IconTo Previous Page
To Previous Page IconTo Previous Page
Loading...
Chapter 2: Service Menus
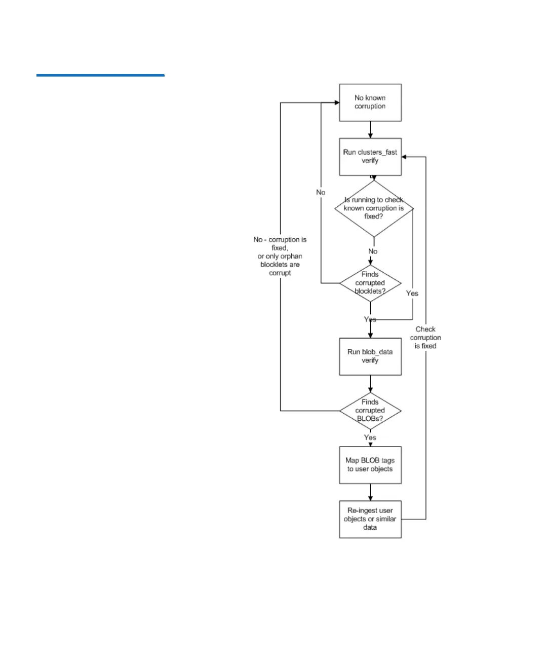
Blockpool Verify and Blockpool Corruption Actions
58 Quantum DXi6900 G1 User’s Guide
Figure 33 Blockpool
Corruption Detection and Fix
Flow

Table of Contents

Other manuals for Quantum DXi6900

Related product manuals