EasyManua.ls Logo

Altera Stratix - Page 564

Altera Stratix
572 pages
Print Icon
To Next Page IconTo Next Page
To Next Page IconTo Next Page
To Previous Page IconTo Previous Page
To Previous Page IconTo Previous Page
Loading...
14–16 Altera Corporation
Stratix Device Handbook, Volume 2 January 2005
Voltage Regulators
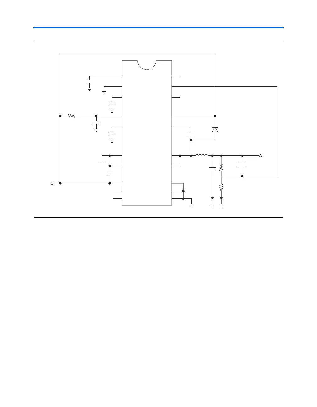
Figure 14–14. EL7564CM: 5.0-V-to-1.5-V/4-A Synchronous Switching Regulator
C
3
0.22 μF
C
5
0.1 μF
C
4
390 pF
C
2
2.2 nF
C
1
330 μF
C
7
330 μF
V
0
1.5 V
4 A
V
IN
5.0 V
L
1
4.7 μH
R
4
22 Ω
R
1
1 kΩ
R
2
539 Ω
C
10
100 pF
D
1
C
6
0.22 μF
PGND
LX
PGND
PGND
V
IN
STP
STN
FB
V
DRV
V
HI
EN
PG
LX
PGND
SGND
V
DD
V
TJ
V
REF
COSC
PGND
EL7564CM
8
9
10
13
12
11
1
2
3
4
5
6
7
20
19
18
17
16
15
14

Table of Contents

Related product manuals