EasyManua.ls Logo

Altera Stratix - Architecture

Altera Stratix
572 pages
Print Icon
To Next Page IconTo Next Page
To Next Page IconTo Next Page
To Previous Page IconTo Previous Page
To Previous Page IconTo Previous Page
Loading...
Altera Corporation 6–5
July 2005 Stratix Device Handbook, Volume 2
DSP Blocks in Stratix & Stratix GX Devices
Architecture
The DSP block consists of the following elements:
A multiplier block
An adder/subtractor/accumulator block
A summation block
An output interface
Output registers
Routing and control signals
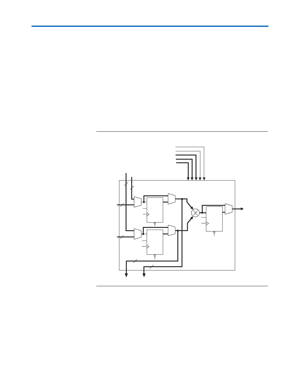
Multiplier Block
Each multiplier block has input registers, a multiplier stage, and a
pipeline register. See Figure 6–3.
Figure 6–3. Multiplier Block Architecture
CLRN
D
Q
ENA
Data A
Data B
Data Out
to Adder
Blocks
shiftoutb shiftouta
shiftina
shiftinb
aclr[3..0]
clock[3..0]
ena[3..0]
signa
signb
CLRN
D Q
ENA
CLRN
D
Q
ENA

Table of Contents

Related product manuals