EasyManua.ls Logo

Altera Stratix - Page 268

Altera Stratix
572 pages
Print Icon
To Next Page IconTo Next Page
To Next Page IconTo Next Page
To Previous Page IconTo Previous Page
To Previous Page IconTo Previous Page
Loading...
6–10 Altera Corporation
Stratix Device Handbook, Volume 2 July 2005
Architecture
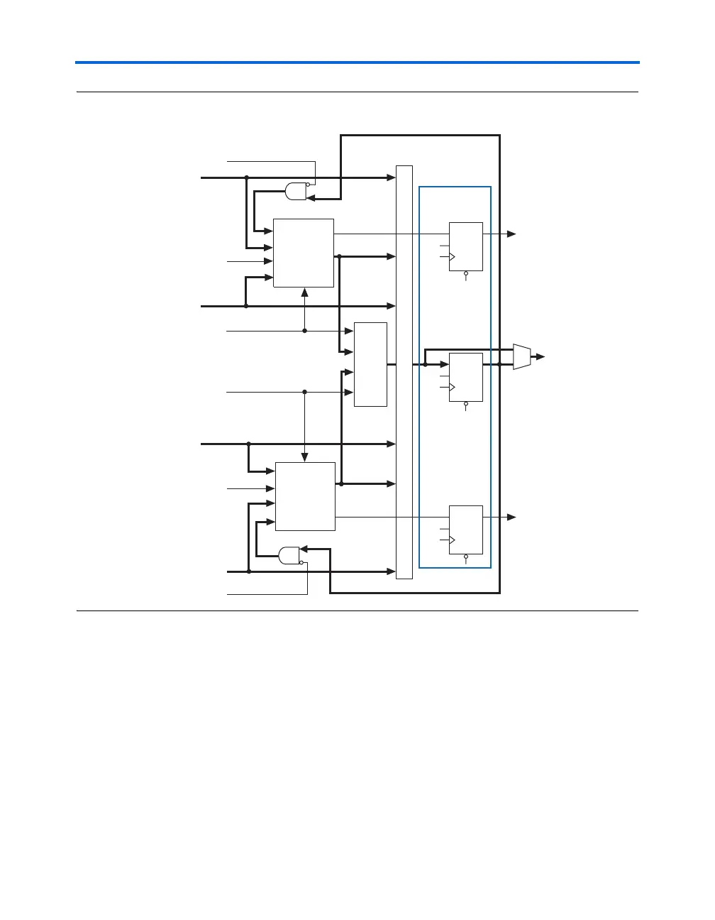
Figure 6–5. Adder/Output Block
Adder/Subtractor/Accumulator Block
The adder/subtractor/accumulator is the first level of the adder/output
block. You can configure the block as an accumulator or as an
adder/subtractor.
Accumulator
When the adder/subtractor/accumulator is configured as an
accumulator, the output of the adder/output block feeds back to the
accumulator as shown in Figure 6–5. You can use the
Adder/
Subtractor/
Accumulator 0
Adder
Result A
Result B
Result C
Result D
addnsub1
accum_sload0
addnsub3
signa
signb
accum_sload1
Accumulator Feedback
Accumulator Feedback
overflow0
Adder/
Subtractor/
Accumulator 1
Output Select
Multiplexer
Output
Registers
overflow1

Table of Contents

Related product manuals