EasyManua.ls Logo

Altera Stratix - Page 473

Altera Stratix
572 pages
Print Icon
To Next Page IconTo Next Page
To Next Page IconTo Next Page
To Previous Page IconTo Previous Page
To Previous Page IconTo Previous Page
Loading...
Altera Corporation 11–47
July 2005 Stratix Device Handbook, Volume 2
Configuring Stratix & Stratix GX Devices
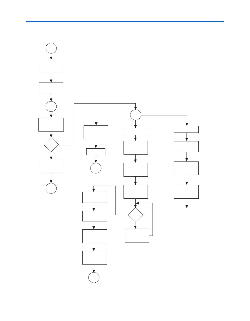
Figure 11–25. Jam Player Flow Diagram (Part 1 of 2)
Set TMS to 1
and Pulse TCK
Twice
Set TMS to 0
and Pulse TCK
Twice
Switch
Case[]
EOF
Start
Switch
End
EOF?
Test-Logic-Reset
Run-Test/Idle
Set TMS to 1
and Pulse TCK
Five Times
Set TMS to 0
and Pulse TCK
Read Instruction
from the Jam
File
Set TMS to 1
and Pulse TCK
Three Times
F
T
Test-Logic-Reset
Parse Argument
IRSCAN
DRSCAN
Switch
Set TMS to 0
and Pulse TCK
Delay
WAIT
Run-Test/Idle
Select-IR-Scan
Shift-IR
Set TMS to 0
and Pulse TCK
and Write TDI
Set TMS to 0
and Pulse TCK
and Write TDI
Set TMS to 1
and Pulse TCK
Set TMS to 0
and Pulse TCK
Set TMS to 1
and Pulse TCK
Twice
Set TMS to 0
and Pulse TCK
Shift-IR
Exit1-IR
Pause-IR
Update-IR
Run-Test/Idle
Shift-DR
Set TMS to 0
and Pulse TCK
and Write TDI
Set TMS to 0
and Pulse TCK
Twice
Set TMS to 1
and Pulse TCK
Parse Argument
Shift-DR
Select-DR-Scan
Continued on
Part 2 of
Flow Diagram
F
T
Shift-IR

Table of Contents

Related product manuals