EasyManua.ls Logo

B. Braun Dialog+ - Balance Chamber System; Working Principle Balance Chamber System

B. Braun Dialog+
455 pages
Print Icon
To Next Page IconTo Next Page
To Next Page IconTo Next Page
To Previous Page IconTo Previous Page
To Previous Page IconTo Previous Page
Loading...
2. Technical System Description 1/2010 2 - 33
BA-TE-DE08C M.KAY
Dialog+ SW9xx_sm_Chapter 2_1-2010.doc/pdf <100329> yymmdd
B. Braun Avitum AG
Dialog
+
SW 9.xx
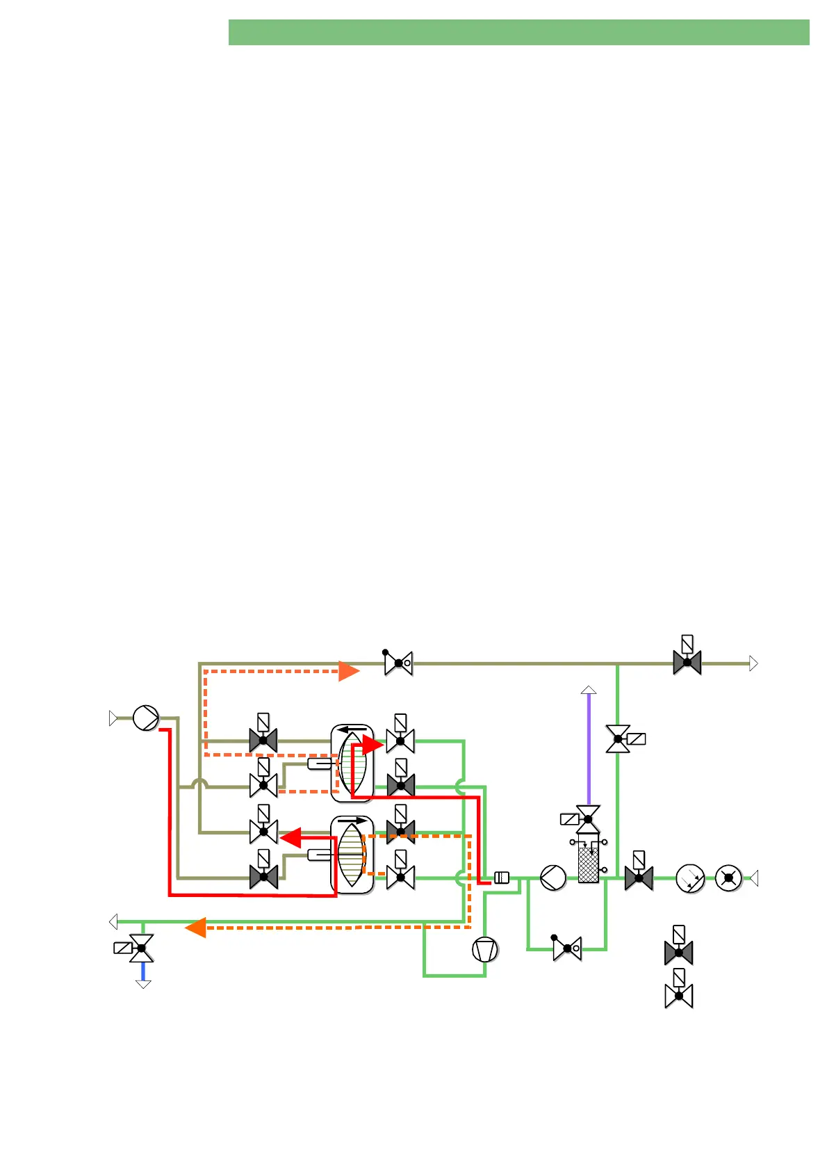
2.20.6 Balance Chamber System
The balance chamber system has the following components:
Balance Chamber BK1
BK1BK1
BK1
Balance Chamber BK2
BK2BK2
BK2
Balance Chamber Dialyser Inlet Valve VDEBK1
VDEBK1VDEBK1
VDEBK1 and VDEBK2
VDEBK2VDEBK2
VDEBK2
Balance Chamber Inlet Valve VEBK1
VEBK1VEBK1
VEBK1 and VEBK2
VEBK2VEBK2
VEBK2
Balance Chamber Membrane Position Sensor MSBK1
MSBK1MSBK1
MSBK1 and MSBK2
MSBK2MSBK2
MSBK2
Balance Chamber Dialyser Outlet Valve VDABK1
VDABK1VDABK1
VDABK1 and VDABK2
VDABK2VDABK2
VDABK2
Balance Chamber Outlet Valve VABK1
VABK1VABK1
VABK1 and VABK2
VABK2VABK2
VABK2
The measurement and control of the ultrafiltration rate is accomplished by the
double balance chamber system and the ultrafiltration pump UFP.
Both balance chambers BK1 and BK2 are identical. The chambers have flexible
membranes, which can be moved to both sides. The membranes divide the
chambers into two sub-compartments. The flow direction is defined by the
membranes and the eight solenoid valves. The position of the membranes is
measured by inductive membrane position sensors MSBK1 and MSBK2. The
membrane position sensors (ferrites) are connected to the membranes and each
move in a respective coil MSBK1 and MSBK2.
2.20.7 Working Principle Balance
Chamber System
Phase 1:
The balance chamber BK1 is filled with dialysate at the beginning of phase 1.
The membrane is in right position. The valves VDEBK1 and VDABK1 are opened.
The balance chamber BK1 is filled by the outlet flow pump FPA with used
dialysate, via valve VDABK1. Simultaneously the fresh dialysate is removed from
the balance chamber BK1 via valve VDEBK1. Phase 1 is completed and the
membrane is in left position (see figure).
The balance chamber BK2 is filled with fresh dialysate during this period. The
used dialysate from the previous phase 2 is drained (see description phase 2).
DDE
VBP
FBK2
RVFPA
open
closed
LAFS
VLA
VDA
VABK2
VDABK2
VABK1
VDABK1
BK2
BK1
VEBK2
VDEBK2
VEBK1
VDEBK1
MSBK2
MSBK1
VDE
LA
UFP
BL
FPE
PDA
FPA
8
8
VZ
Fig. : Phase 1 Balance Chamber

Table of Contents

Related product manuals