EasyManua.ls Logo

Altera Stratix - Page 252

Altera Stratix
572 pages
Print Icon
To Next Page IconTo Next Page
To Next Page IconTo Next Page
To Previous Page IconTo Previous Page
To Previous Page IconTo Previous Page
Loading...
5–72 Altera Corporation
Stratix Device Handbook, Volume 2 July 2005
Software Support
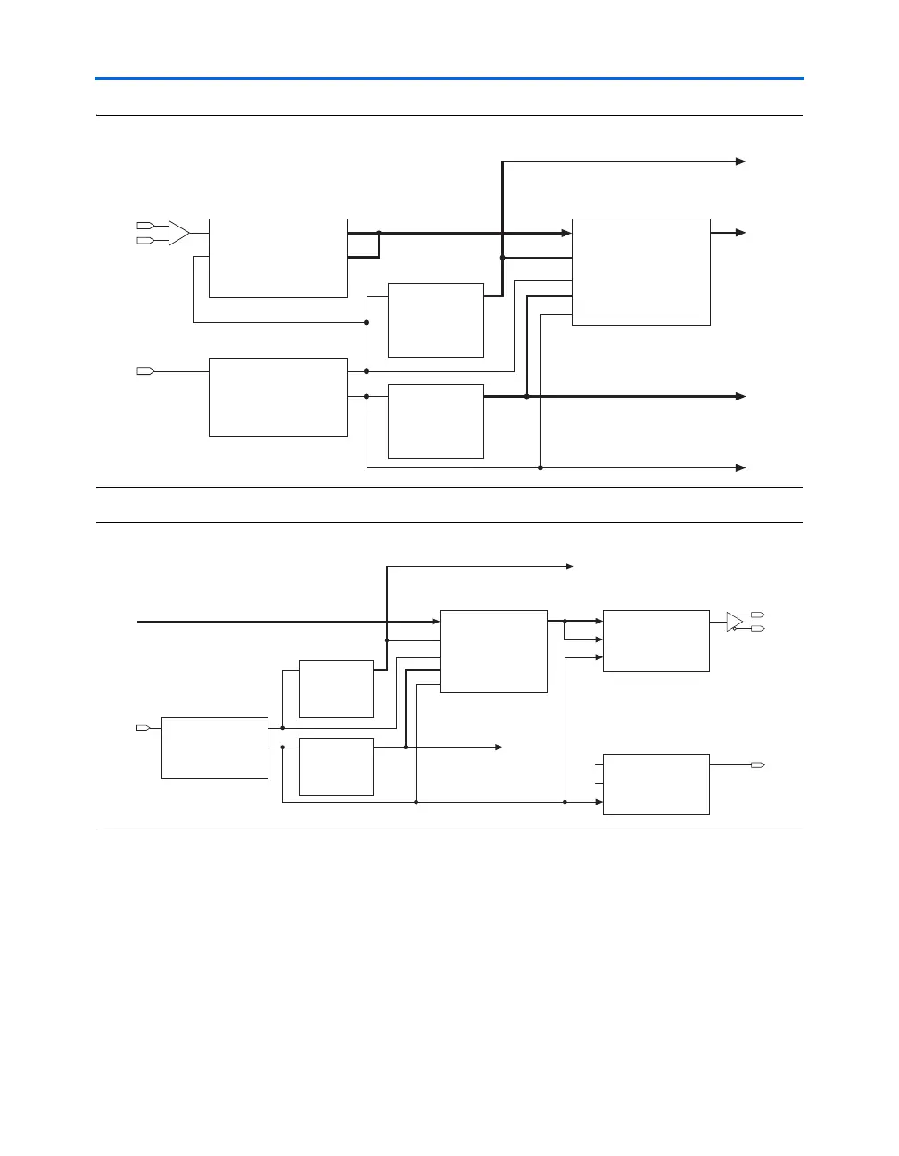
Figure 5–45. SERDES Bypass LVDS Receiver Using M512 RAM Block as the Deserializer
Figure 5–46. SERDES Bypass LVDS Transmitter Using M512 RAM Block as Deserializer
datain[0]
inclock
dataout_h[0]
dataout_l[0]
DDIO In
datain[1..0]
waddr[7..0]
wclock
rclock
raddr[5..0]
dataout[7..0]
Simple Dual Port
RX_SESB
512 Bits
inclock ÷1 clock1
÷2 clock0
RX_PLL
RXp
RXn
rx_inclk
W-UpCounter
clock q[4..0]
R-UpCounter
clock q[2..0]
waddr[7..5]
Core data
Core clock
raddr[5..3]
datain[7..0]
waddr[5..0]
wclock
rclock
raddr[7..0]
dataout[7..0]
Simple Dual Port ×2×8
TX_SESB
512 Bits
inclock ÷1 clock1
×2 clock0
RX_PLL
datain_h[0]
datain_l[0]
outclock
datain_h[0]
datain_l[0]
outclock
dataout_h[0]
dataout_l[0]
DDIO Out
/1 clock1
/2 clock0
RX_PLL
core_clk
core_data
W-UpCounter
clock q[2..0]
R-UpCounter
clock q[5..0]
waddr[7..5]
raddr[5..3]
V
CC
GND
TXp
TXn
tx_outclk

Table of Contents

Related product manuals