EasyManua.ls Logo

Altera Stratix - Page 314

Altera Stratix
572 pages
Print Icon
To Next Page IconTo Next Page
To Next Page IconTo Next Page
To Previous Page IconTo Previous Page
To Previous Page IconTo Previous Page
Loading...
7–28 Altera Corporation
Stratix Device Handbook, Volume 2 September 2004
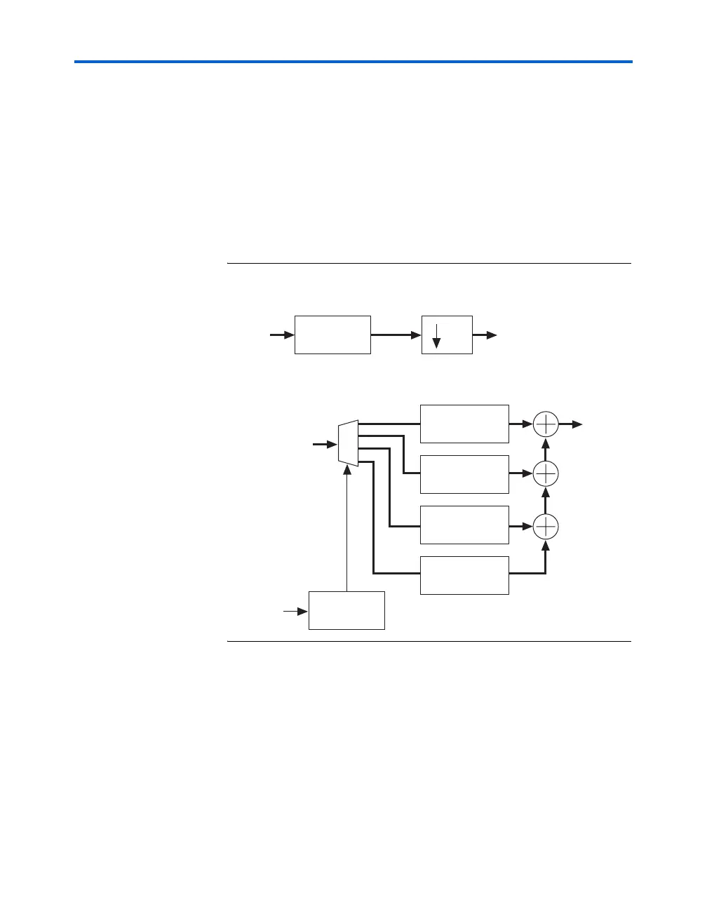
Finite Impulse Response (FIR) Filters
time. The demultiplexer is controlled by a counter, which counts down
modulo-D starting at 0. The overall output is taken by adding the outputs
of all the filters.
The polyphase representation of the decimation filter also reduces the
computational requirement. For the example in Figure 7–16, the direct
implementation requires 16
× D =16× 4 = 64 computations per cycle,
whereas the polyphase implementation requires only 4
× 4 × 1 = 16
computations per cycle. This saving in computational complexity is quite
significant and is often a very convincing reason to use polyphase filters.
Figure 7–16. Polyphase Filter Representation of a D=4 Decimation Filter
D = 4
LPF with
coefficients
h(0), h(1), ... h(15)
Input
x(n)
Output
y(n)
Decimation Using a Single Low-Pass Filter
Decimation Using a Polyphase Filter
Polyphase filter
with coefficients
h(0), h(4), h(8), h(12)
Polyphase filter
with coefficients
h(1), h(5), h(9), h(13)
Polyphase Filter
with coefficients
h(2), h(6), h(10), h(14)
Polyphase Filter
with coefficients
h(3), h(7), h(11), h(15)
Output
y(n)
Input
x(n)
Modulo 4 down
counter
initialized at 0
4x clock
0
1
2
3

Table of Contents

Related product manuals